Analog Devices Inc. MAX77751 3.15A USB-C Autonomous Charger
Analog Devices MAX77751 3.15A USB-C Autonomous Charger is a 3.15A charger with integrated USB Type-C® CC detection and reverse boost capability. Easily configure the fast-charge current and top-off current thresholds with resistors. The MAX77751 operates with an input voltage of 4.5V to 13.7V. The Analog Devices MAX77751 3.15A USB-C Autonomous Charger has a maximum input current limit of 3A. The IC also implements the adaptive input current limit (AICL) function. This regulates input voltage by reducing input current to prevent the voltage of a weak adapter from collapsing or folding back.Features
- Up to 16V protection
- 13.7V maximum input operating voltage
- 3.15A maximum charging current
- 6A discharge current protection
- No firmware or communication required
- Integrated USB detection
- CC detection for USB Type-C
- BC1.2 detection for legacy SDP, DCP, and CDP
- Automatic input current limit configuration
- Input voltage regulation with Adaptive Input Current Limit (AICL)
- Reverse boost capability of up to 5.1V, 1.5A
- Pin control of all functions
- Resistor-configurable fast-charge current
- Resistor-configurable top-Off current
- ENBST pin to enable and disable reverse boost
- STAT pin to indicate charging status
- INOKB pin to indicate input Power-OK (POK)
- ITOPOFF pin to disable charge
- Integrated battery true-disconnect FET
- 3mm x 3mm, 24-lead FC2QFN package
Applications
- Mobile Point-of-Sale (mPOS) terminals
- Portable medical devices
- Wireless headphones
- GPS trackers
- Charging cradles for wearable devices
- Power banks
- Mobile routers
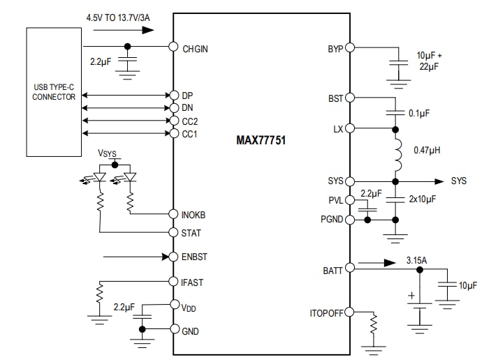
Block Diagram
發佈日期: 2020-07-21
| 更新日期: 2024-06-11
