Analog Devices / Maxim Integrated MAX77827開關型升降壓轉換器
Maxim Integrated MAX778277開關型升降壓轉換器是一款高效升降壓穩壓器,具有6μA的極低典型靜態電流(IQ)。MAX77827支援1.8V至5.5V的輸入電壓,輸出電壓範圍為2.3V至5.3V。該積體電路提供兩種不同的開關電流電平(1.8A與3.1A),以基於給定的負載電流要求優化外部組件尺寸。MAX77827採用1.8A開關電流限制選項,在降壓模式下可支援高達1.0A的負載電流,在升壓模式下可支援900mA的負載電流(VIN = 3.0V、VOUT = 3.3V)。96%的峰值效率使MAX77827成為電池供電便擕式應用的理想選擇。MAX77827具有可調輸出電壓,透過單電阻可編程為2.3V至5.3V。兩個通用輸入輸出(GPIO)引腳可支援脈衝寬度調製(PWM)使能功能與電源良好(POK)指示器。獨特控制演算法可實現高效率、出色的線性/負載暫態回應,以及升降壓模式之間的無縫轉換。這些選項提供了設計的靈活性,使IC能夠覆蓋各種應用與用例,同時最小化電路板空間。
Maxim Integrated MAX77827開關型升降壓轉換器採用1.61mm x 2.01mm、12凸點晶圓級封裝(WLP),無鉛且符合RoHS規定。
特點
- 1.8V至5.5V輸入電壓範圍
- 2.3V至5.3V單電阻可調輸出電壓
- 1.6A最大輸出電流(3.1A ILIM選項、降壓模式)
- 900mA最大輸出電流(1.8A ILIM選項、升壓模式3.0V輸入、3.3V輸出)
- 96%峰值效率(3.3V輸入、3.3V輸出)
- 跳躍模式提高輕載效率
- 6μA超低典型靜態電流(TJ = +25°C時)
- 2.5MHz額定開關頻率
- 使能引腳
- 便於系統設計的GPIO引腳
- FPWM(強制脈寬調製)模式選擇引腳
- 電源良好指示器引腳
- 電壓過低鎖定、軟啟動、有效輸出放電、過電流與熱關機保護
- 操作結溫範圍:-40°C至+125°C
- 最高結溫:+150°C
- 封裝類型:WLP-12
- 封裝尺寸:1.61mm x 2.01mm
- 無鉛且符合RoHS規定
應用
- 單鋰電池供電設備
- 智能手機、便擕式設備及可穿戴設備
- 物聯網(IoT)設備
- 裝置窄帶物聯網(NB-IoT)裝置
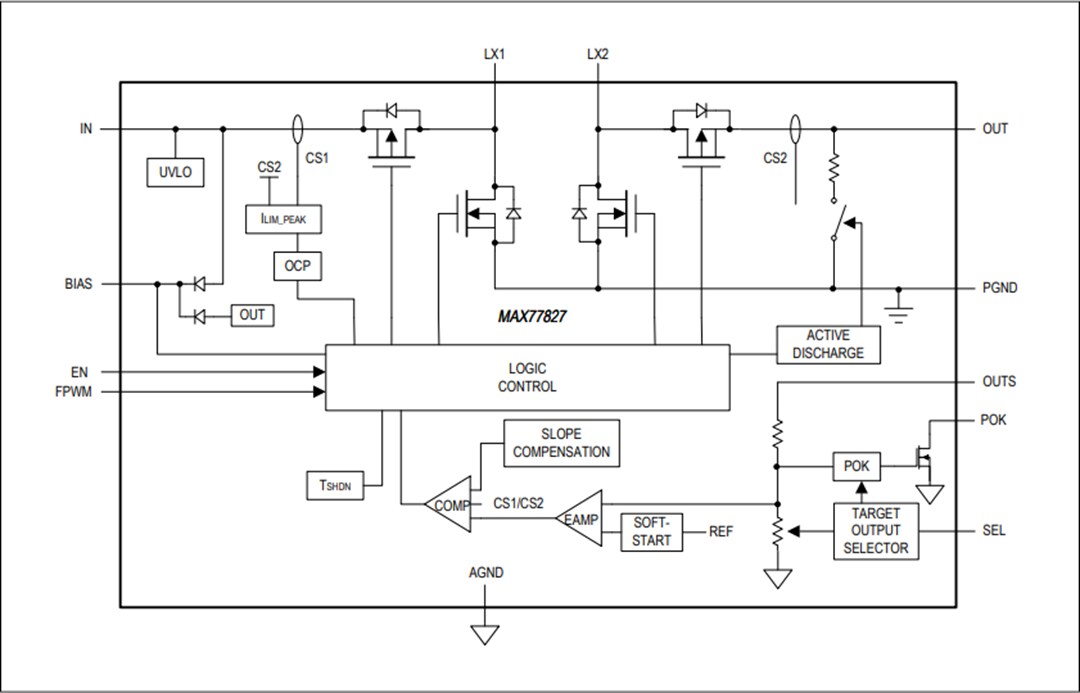
結構圖
典型應用電路
設計解決方案
發佈日期: 2019-06-24
| 更新日期: 2023-04-17
