Analog Devices / Maxim Integrated MAX98365評估系統

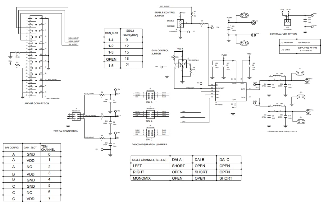
Maxim Integrated MAX98365評估系統為經過完整測試和完善組裝的系統,用於評估MAX98365x Class-D音訊放大器。此系統提供3V至14V的單一供電運作,具有五個可選增益(9.5dB、12.5dB、15.5dB、18.5dB和21.5dB),可在無濾波器下運作。其硬體設定簡單、體積小巧,而且無需工具或特殊軟體。此評估系統由MAX98365開發(DEV)板、Maxim音訊介面板III和micro USB纜線組成。

特點

  • 3V至14V單一供電運作
  • I2S、左對齊或TDM輸入
  • 音訊聲道選擇(左、右和單聲道混合)
  • 五個可選增益(9.5dB、12.5dB、15.5dB、18.5dB和21.5dB)
  • 可在無濾波器下運作
  • 低EMI
  • 硬體設定簡單

MAX98365開發板

MAX98365開發板需搭配AUDINT3和PVDD的外接式電源使用。開發板需要兩個外接式電源,一個用於PVDD,一個用於VDD

音訊介面板III

音訊介面板III (AUDINT3)可簡化MAX98365開發板的評估作業。AUDINT3為開發板提供一系列功能,讓開發板無需任何額外的音訊設備即可正常運作。AUDINT3的主要元件為LOD電源電壓和USB轉PCM介面。AUDINT3板也可以產生不同類型、頻率和振幅的測試訊號音調。

MAX98365開發板示意圖

電路圖 - Analog Devices / Maxim Integrated MAX98365評估系統
發佈日期: 2022-04-18 | 更新日期: 2023-04-14