Analog Devices Inc. MAXM1506x Evaluation Kits
Analog Devices MAXM1506x Evaluation Kits are designed to demonstrate MAXM1506x high-voltage, high-efficiency, synchronous step-down DC-DC module's salient features. Synchronous step-down DC-DC converters convert a direct current (DC) source from one voltage level to another. MAXM1506x Evaluation Kits are programmed to deliver from 3.3V to 6.3V output for loads up to 300mA. The kits feature an adjustable input undervoltage lockout, selectable mode, and open-drain RESET signal.Features
- 5.5V to 60V input range
- 3.3V to 6.3V output, delivers up to 300mA output current
- 550kHz switching frequency
- ENABLE/UVLO input, resistor-programmable UVLO
- PFM feature for better light-load efficiency
- Fixed internal 3.75ms soft-start time
- RESET output, with pullup resistor to VCC
- Overcurrent and Over-temperature protection (OCP and OTP)
- Low-profile, surface-mount components
- Proven PCB layout
Kit Contents
- EN/UVLO PCB pad
- Jumper J1, to enable the output at a desired input voltage
- Jumper J2 allows selection of either PWM or PFM mode of operation based on light-load performance requirements
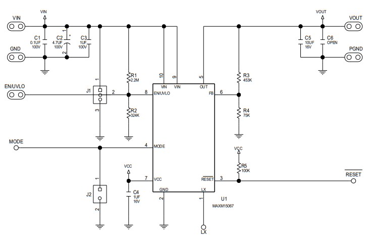
Schematic Kit
View Results ( 6 ) Page
| 零件編號 | 規格書 | 說明 |
|---|---|---|
| MAXM15062EVKIT# | ![]() |
電源管理 IC 開發工具 EVkit for MAXM15062, 4.5V to 60V Input, |
| MAXM15063EVKIT# | ![]() |
電源管理 IC 開發工具 EVkit for MAXM15063, 4.5V to 60V Input, |
| MAXM15064EVKIT# | ![]() |
電源管理 IC 開發工具 EVkit for 300mA; 60V synchronous buck mi |
| MAXM15065EVKIT# | ![]() |
電源管理 IC 開發工具 Evkit for MAXM15065, 4.5V to 60V Input, |
| MAXM15066EVKIT# | ![]() |
電源管理 IC 開發工具 Evkit for MAXM15066, 4.5V to 60V Input, |
| MAXM15067EVKIT# | ![]() |
電源管理 IC 開發工具 Evkit for MAXM15067, 4.5V to 60V Input, |
發佈日期: 2019-07-15
| 更新日期: 2023-04-12

