Maxim MAXREFDES24 Alameda Reference Design

Maxim MAXREFDES24 Alameda參考設計

概觀

Maxim所推出的Alameda (MAXREFDES24)子系統參考設計擁有4個緊密、高精確度的類比輸出,其外型不僅相當精巧且具絕緣特性。所有通道均能供應電流或電壓。此一設計特別適用於可程式邏輯控制器(PLC)、分散式控制系統(DCS),以及其他工業應用。Alameda子系統在單一獨立迴路板上結合了四組高精密度(< ±0.1%)輸出和一個高效率、低雜訊電源控制器。Alameda的靈活性極佳,其輸出可設定為±10V, ±20mA, 0到10V,或4-20mA,適用於各種電流和電壓應用。Alameda具備自動錯誤報告功能,可偵測斷路/短路、電壓不足和過熱情況,這使該子系統成為要求嚴苛的精密工業控制和自動化應用的理想選擇。

Maxim MAXREFDES24 Alameda Reference Design

Order Maxim MAXREFDES24 Alameda Reference Design 檢視產品詳細資料

查看所有的Maxim MAXREFDES參考設計
特性
  • 可程式設計高精密度電流/電壓輸出
  • 電流輸出驅動最高可達1kΩ
  • 電壓輸出驅動最低可達1kΩ
  • 詳盡錯誤報告

  • 絕緣電源與資料
  • 裝置驅動程式
  • 範本C語言源碼
  • 與Pmod™相容的外型
方塊圖
Block Diagram
 
Maxim輸出設計加速度器套件影片
Use this for standalone videos anywhere on Mouser.com.

MAX1659 350mA、16.5V 輸入、低壓差線性穩壓器

MAX1659 350mA、16.5V輸入、低壓差線性穩壓器結合了超低供電電流和低壓差電壓特性,可大幅延長電池使用時間。這款穩壓器採用雙模™工作,預設輸出為5V,亦可在1.25V和16V的範圍內進行調整。這款穩壓器最高可提供350mA電流,MAX1658穩壓器的典型壓差為650mV,MAX1659穩壓器的典型壓差為則為490mV。在P通道MOSFET傳送電晶體的幫助之下,讓這類裝置即使處於壓差狀態,仍可保有低靜態電流(輸出電流可從零到最高350mA),且支援的輸入電壓範圍極廣,可從2.7V到16.5V。MAX1659具備1µA關機模式、電池反向保護、短路保護、過熱關機等功能,採用特殊高功率 (1.2W)、8引腳SO封裝,是專為小型應用所設計的產品。


產品特色
  • 輸入電壓範圍寬:2.7V至16.5V
  • 350mA輸出電流下490mV的低壓差
  • 30µA供電電流
  • 1µA最大關斷電流
  • 高功率 (1.2W)、8引腳SO封裝
  • 雙模工作輸出:
    • 固定輸出為5V,亦可調整(調整範圍:1.25V到16V)
  • 過熱超載保護
  • 電流限制保護
  • 電池反向保護
應用
  • 手機
  • 數位無線電話
  • 電子規劃器
  • 手持裝置(PDA、掌上型電腦)
  • 數據機
  • 掌上型電腦
  • PCMCIA卡
  • PCS電話
方塊圖
Block Diagram

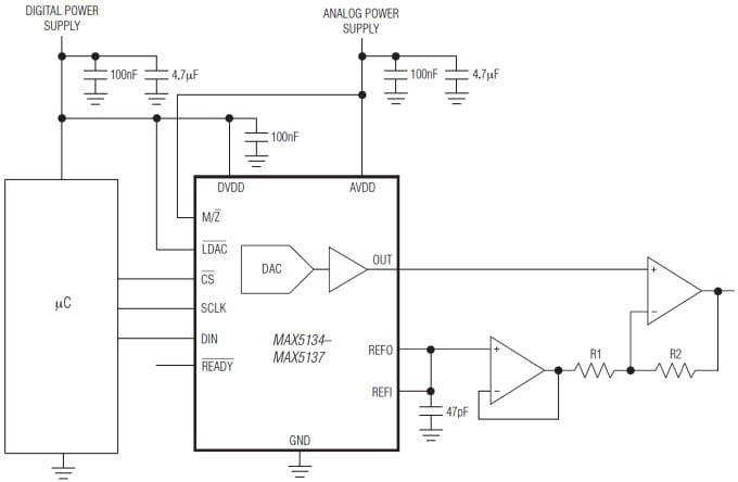
MAX5134 16位四通道數位類比模轉換器(DAC)

Maxim的MAX5134 16位四通道數位類比轉換器(DAC)是一種低功耗、四通道16位元、緩衝電壓輸出、高線性DAC,可接受+2.7V到+5.25V的供應電壓範圍,可因應多數低功耗和低電壓應用。這類裝置包含一個三線SPI-/QSPI™-/MICROWIRE®-/DSP相容序列介面,可節省迴路板空間並降低光隔離和變壓器隔離應用的複雜度。數位介面的雙緩衝硬體和軟體LDAC提供同步輸出更新。序列介面具備一組READY輸出,方便與多款裝置和/或其他相容裝置的菊鍊連接。MAX5134內建一組硬體輸入,可在電源啟動或重置時將DAC輸出重置為零或中量程,為驅動閥或其它傳感器等需要在電源啟動時處於關閉狀態的應用提供額外的安全保障。DAC的高線性使這類裝置成為精密控制和儀器應用的理想選擇。

Maxim MAX5134 16-Bit Quad Digital-to-Analog Converter (DAC)
Order Maxim MAX5134 16-Bit Quad Digital-to-Analog Converter (DAC) 檢視產品清單

其他資源
Datasheet資料表
產品特色
  • 具有16位解析度,採用4mm x 4mm、24引腳TQFN封裝或16位引腳TSSOP封裝
  • 可在電源啟動或重置時透過硬體調整,將DAC輸出重置為零或中量程
  • 雙緩衝輸入暫存器
  • LDAC非同步更新DAC同步輸出
  • 低電平有效READY,便於與菊鍊連接
  • H高效能10ppm/°C內部參考
  • 在各種運作條件下確保單調
  • 多種供電範圍:+2.7V到+5.25V
  • 軌對軌緩衝輸出運作
  • 低增益誤差(小於±0.5%FS)和偏移(小於 ±10mV)
  • 30MHz 3線SPI/QSPI/MICROWIRE/DSP相容序列介面
  • 具磁滯的CMOS相容輸入
  • 低功耗(ISHDN = 2µA,最大值)
應用
  • 自動化測試設備
  • 自動調整
  • 通信系統
  • 資料擷取
  • 增益與偏移調整
  • 可攜式儀器
  • 功率放大器控制
  • 程序控制與伺服迴路
  • 可程式設計電壓與電流源
工作迴路
Operating Circuit

MAX6126超低雜訊、串聯電壓參考

Maxim MAX6126超高精度、超低雜訊串聯電壓參考是一款超低雜訊、高精度、低壓差的電壓參考。此系列電壓參考由於具備曲率校正迴路和高穩定度、雷射修整薄膜電阻,所以擁有3ppm/°C(最大值)的溫度係數和±(最大值)出色的初始精度。專利的低雜訊參考架構具有1.3µVP-P的低閃爍雜訊和低至60nV/√Hz的寬頻雜訊(2.048V輸出),無需與其他低雜訊參考一樣,加大供電電流。寬頻雜訊可進一步降至35nV/√Hz,並可提高交流電源抑制能力,方法是在雜訊抑制引腳外加一個0.1µF電容。Maxim MAX6126串聯模式參考可於2.7V至12.6V電源電壓範圍內運作,注入或輸出電流高達10mA時輸出電阻保證低於0.025Ω。這些裝置可於-40°C至+125°C的汽車級溫度範圍內運作。

產品特色
  • 1.3µVP-P超低雜訊(0.1Hz到10Hz,2.048V輸出)
  • 3ppm/°C(最大值)的超低溫度係數
  • ±0.02%(最大值)初始精度
  • (VOUT + 200mV)到12.6V的多種電源電壓範圍
  • 200mV(最大值)低壓差
  • 380µA靜態供電電流
  • 可提供10mA灌入/輸出電流
  • CLOAD = 0.1µF至10µF時保證穩定工作
  • 20ppm/1000小時的長期穩定性
  • 0.025Ω(最大值)負載調整率
  • 20µV/V(最大值)電源電壓調整率
  • 載入、感應輸出,用於遠端檢測
應用
  • 自動化測試設備(ATE)
  • 數位電壓表
  • 高精度工業與程序控制
  • 高精度基準
  • 高解析度A/D與D/A轉換器
  • 精密電流源
方塊圖
Block Diagram

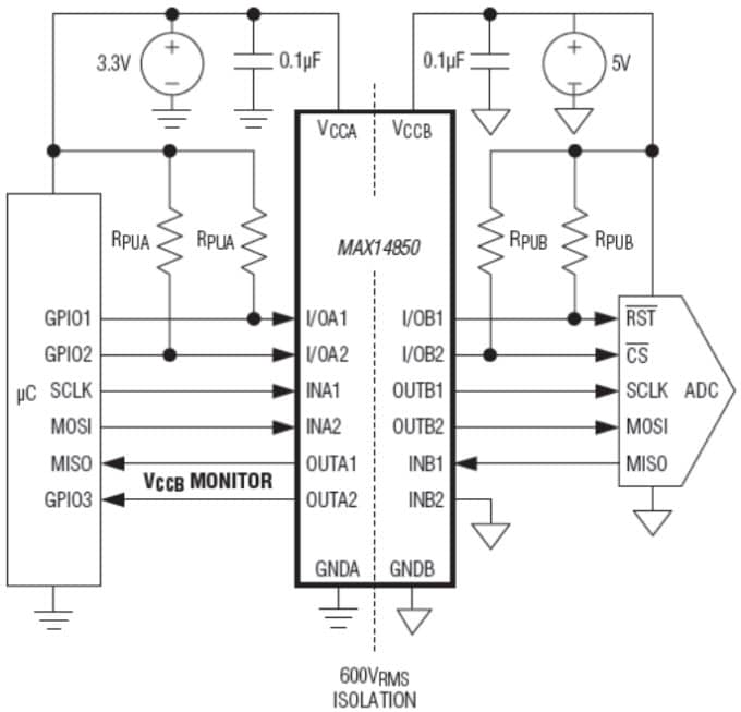
MAX14850六通道數位隔離器

Maxim MAX14850六通道數位隔離器採用Maxim專利技術,其單晶片設計在不同電源供電的迴路之間提供結構緊湊、低成本的數位信號傳輸方案。這項技術具有低功耗和穩定的高溫特性。裝置具有四路單向通道,每路支援DC至50Mbps傳輸速率,四個通道中以兩路為一組,在每個方向提供隔離資料傳輸。兩個雙向通道採用漏極開路輸出,每路可支援DC至2Mbps傳輸速率。獨立的3.0V至5.5V電源可個別用於隔離器兩側的供電,非常適合用於電平轉換器。MAX14850可用作隔離的SPI匯流排、帶時鐘擴展的 I2C匯流排、RS-232、RS-485/RS-422匯流排和多用途隔離匯流排。當作為匯流排隔離器時,其它通道可用於電源監測和重置信號。

Maxim MAX14850 Six-Channel Digital Isolator
Order Maxim MAX14850 Six-Channel Digital Isolator 檢視產品清單

其他資源
Datasheet 資料表
產品特色
  • 高壓保護
  • 600VRMS 60秒隔離
  • 單向輸出短路保護
  • 完整的數字隔離方案
  • 四路單向信號:2路輸入/2路輸出
  • 兩路雙向漏極開路信號
  • 50Mbps (最大值)單向資料傳輸速率
  • 2Mbps (最大值)雙向資料傳輸速率
  • 相容多種介面標準
  • I2C帶時鐘擴展
  • SPI
  • RS-232、RS-422/RS-485
  • SMBus、PMBus介面
應用
  • 電池管理
  • I2C、SPI、SMBus、PMBus™介面
  • 工業控制系統
  • 隔離RS-232和RS-485/RS-422
  • 醫療系統
  • 電信系統
工作迴路 Operating Circuit

MAX15500 An類比電流/電壓輸出調理器

Maxim MAX15500類比電流/電壓輸出調理器提供與控制電壓信號成正比的可程式設計電流(最大±24mA)或電壓(最大±12V)輸出。控制電壓通常來自外部DAC,DAC的輸出電壓範圍為0至4.096V(針對MAX15500)。輸出電流和電壓可選擇設定為單極性或雙極性。在單極性設定中,5%滿量程(FS)的控制電壓產生0A或0V的額定輸出,實現欠範圍驅動能力。100%FS的控制電壓產生兩個可程式設計電平(105%FS或120%FS)之一,實現超範圍驅動能力。MAX15500的輸出具有過流保護以及短路至地或電源電壓(高達35V±)的保護能力。這類裝置還能監測過熱及電源欠壓狀態。電源欠壓閾值可程式設計。

產品特色
  • 電源電壓達±32.5V
  • 輸出保護達±35V
  • 可程式設計輸出(外加超範圍)
    • ±10V
    • 0到10V
    • 0到5V
    • ±20mA
    • 0到20mA
    • 4到20mA
  • 電流輸出驅動0到1kΩ負載
  • 電壓輸出驅動低至1kΩ負載
  • 符合HART規範
  • 整個溫度範圍具有2ppm的增益誤差漂移
  • SPI介面,具菊鏈功能
  • 支援+4.096V (MAX15500)

  • 詳細錯誤報告
    • 短路和過電流保護
    • 斷路偵測
    • 電壓不足偵測
    • 過熱保護
  • 40µs快速建立時間

應用
  • 分散式I/O
  • 嵌入式系統
  • 工業控制和自動化
  • 可程式設計邏輯控制器(PLC)
方塊圖
Block Diagram

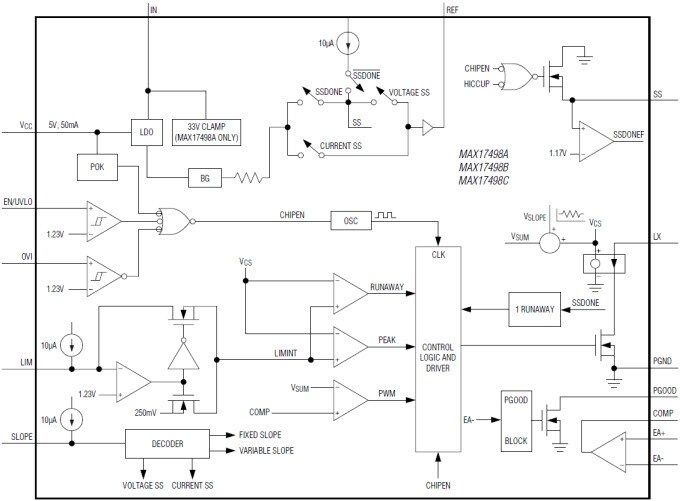
MAX17498B AC-DC & DC-DC峰值電流模式轉換器

Maxim的MAX17498B AC-DC & DC-DC峰值電流模式轉換器為電流模式固定頻率返馳/升壓轉換器,具有最少的外部元件。它們包含了設計多種輸入電壓隔離電源和非隔離電源所需的所有控制迴路。它支援欠壓鎖定(UVLO)閾值,適合用於低壓DC-DC應用。開關頻率為500kHz。該頻率允許使用小尺寸磁性元件及濾波元件,可用於設計結構緊湊的高性價比電源。EN/UVLO輸入允許使用者在要求的輸入電壓下啟動電源,同時也可作為開/關控制引腳。OVI引腳用於提供輸入過壓保護,在直流輸入電壓超過預計的最大值時,可關斷轉換器。裝置結合了具彈性的誤差放大器及精密電壓基準(REF),終端使用者可以調整正壓輸出或負壓輸出。可程式設計限流允許使用尺寸適中的原邊開關FET,並為其提供保護。裝置能夠支援的最大占空比高於92%,提供可程式設計斜率補償,優化控制迴路性能。打嗝式過流保護以及熱關斷,可將過流、過熱故障條件下的功耗降至最低。

Maxim MAX17498B AC-DC & DC-DC Peak-Current-Mode Converters
Order Maxim MAX17498B AC-DC & DC-DC Peak-Current-Mode Converters 檢視產品清單

其他資源
Datasheet資料表
產品特色
  • 峰值電流模式轉換器
  • 電流模式控制提供極佳的瞬態回應
  • 固定開關頻率:500kHz
  • 兼具彈性的誤差放大器,可調節正、負電壓輸出
  • 可程式設計軟啟動減少輸入浪湧電流
  • 可程式設計電壓或電流軟啟動
  • 上電就緒指示(PGOOD)
  • 故障狀態下降低功耗
    • 過流保護
    • 具遲滯的熱關斷
  • 穩定的保護特性
    • 可程式設計電流限制
    • 輸入過壓保護
  • 優化的迴路性能
    • 可程式設計斜率補償

  • 高效率
    • 低RDSON、175mΩ、額定電壓為65V的內部n通道MOSFET
    • 無需偵測電阻
    • 可選擇擴頻模式
  • 節省空間的16引腳(3mm x 3mm) TQFN封裝

  • 應用
    • 工業設備AC/DC電源(隔離和非隔離)前端AC/DC電源
    • 電線電源
    • 多種DC輸入範圍,可輸入返馳及升壓工業電源
方塊圖Block Diagram
eNews
View More About Maxim MAX1659 Low-Dropout Linear RegulatorView More About Maxim MAX5134 16-Bit Quad Digital-to-Analog Converter (DAC)View More About Maxim MAX6126 Ultra-Low-Noise, Series Voltage ReferenceView More About Maxim MAX14850 Six-Channel Digital IsolatorView More About Maxim MAX15500 Analog Current/Voltage Output ConditionersView More About Maxim MAX15500 Analog Current/Voltage Output ConditionersView More About Maxim MAX15500 Analog Current/Voltage Output ConditionersView More About Maxim MAX15500 Analog Current/Voltage Output ConditionersView More About Maxim MAX17498B AC-DC & DC-DC Peak-Current-Mode Converters
Mouser.com評論

只要是精彩善意的互動,Mouser歡迎各位前往敝公司網站進行交流。為了讓討論的互動性更佳,請在此頁面發表與本主題相關的評論內容。所有評論都會先經過審閱之後才會公佈,以確保沒有不當的語言與內容。

  • Maxim Integrated
發佈日期: 2014-05-05 | 更新日期: 2023-04-18