Analog Devices / Maxim Integrated TMC6100 Power Driver for BLDC/PMSM Motors

Analog Devices / Maxim Integrated TMC6100 Power Driver for BLDC/PMSM Motors implements six external MOSFETs to control motors from watt to kilowatt. Software-controlled drive strength allows in-system EME optimization.

The Analog Devices TMC6100 Power Driver offers programmable safety features like short detection, overtemperature thresholds, and an SPI interface for diagnostics that allows robust and reliable designs. The TMC6100 requires minimum external components to build a rugged drive with complete protection and diagnostics.

Features

  • 3-phase motors up to 100A coil current (external MOSFETs)
  • Voltage range 8 to 60V DC
  • Gate drive programmable 0.5A/1A/1.5A
  • Full protection and diagnostics via SPI interface
  • Gate off drive with 1Ω (LS)/1.3Ω (HS) safe hold-off resistance
  • SPI and stand-alone operation
  • Charge pump for 100% duty cycle operation
  • Optional BBM break-before-make logic for single-line control
  • Programmable short and overload current threshold and retry
  • Programmable control interface with 3-line or 6-line drive
  • Full protection and diagnostics
  • Compact size 7mm x 7mm QFN package
  • Double pin distance for safe operation at high voltage

Applications

  • PMSM FOC drives and BLDC motors
  • Industrial drives
  • Factory automation
  • Lab automation
  • Robotics
  • CNC machines
  • Textile machines
  • Pumps
  • Surveillance cameras
  • Home automation
  • Printers

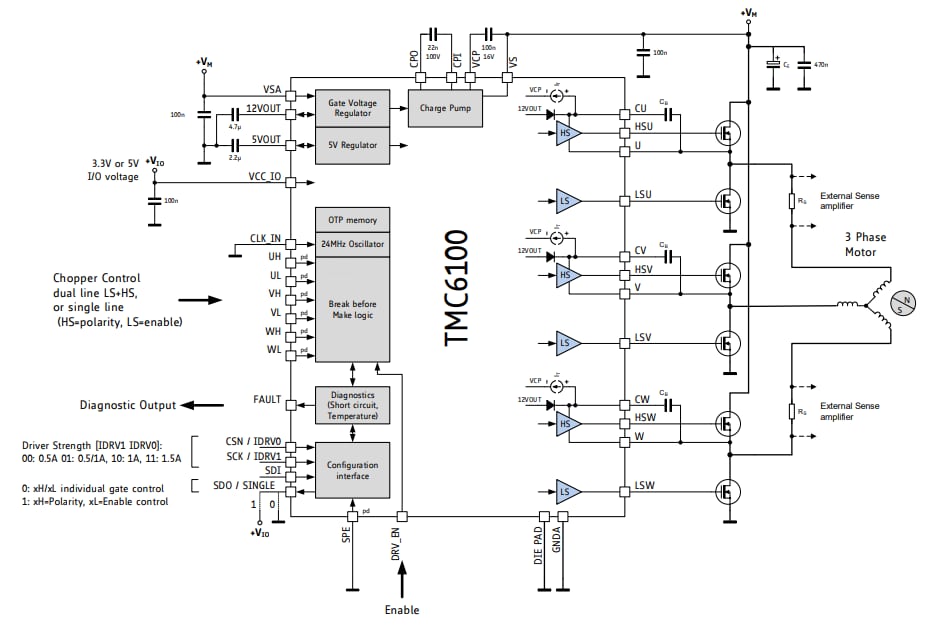
Block Diagram

Block Diagram - Analog Devices / Maxim Integrated TMC6100 Power Driver for BLDC/PMSM Motors

Standalone Application

Analog Devices / Maxim Integrated TMC6100 Power Driver for BLDC/PMSM Motors

Videos

發佈日期: 2021-03-26 | 更新日期: 2026-02-03