Apex Microtechnology EK36 Evaluation Kit

Apex Technology EK36 Evaluation Kit provides a robust PCB with an ideal circuit layout and grounding to evaluate the PA99 linear power operational amplifiers. The evaluation kit offers flexibility for modifying gain in inverting and non-inverting modes and for use as a differential amplifier. The Apex Technology EK36 Evaluation Kit allows options for stability considerations such as isolation resistors, R-C snubber networks, feedback capacitors, noise gain compensation, and compensation capacitors.

Features

  • Evaluate the PA99 linear power operational amplifiers
  • It provides a robust PCB with an ideal circuit layout and grounding
  • Offers flexibility for modifying gain in:
    • Inverting mode
    • Non-inverting mode
    • For use as a differential amplifier
  • Allows options for stability considerations such as isolation resistors, R-C snubber networks, feedback capacitors, noise gain compensation, and compensation capacitors

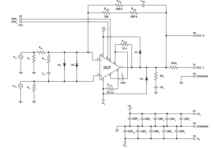
Schematic Diagram

Schematic - Apex Microtechnology EK36 Evaluation Kit
發佈日期: 2020-11-17 | 更新日期: 2024-04-15