Apex Microtechnology SA111PQ Silicon Carbide Half-Bridge Power Module
Apex Microtechnology SA111PQ Silicon Carbide Half-Bridge Power Module is created with Silicon Carbide (SiC) technology. The module features a leading-edge package design to expand thermal efficiency and power density in analog modules. The SA111PQ is housed in a surface-mount package with a body of 20mm x 20mm. It can provide continuous output currents of 32A, manage supply voltages of up to 650V, and achieve switching frequencies of up to 1MHz.Features
- 24A continuous output current, 32A for A-grade
- 650V supply voltage
- ≥500kHz switching frequency
- 650V supply
- Increased thermal efficiency case temperature range from -40°C to +125°C
- 56W internal power dissipation
- Compact (22mm2), surface mount, QFP-52 package with top-side heatsinking
- Integrated gate drive with undervoltage lockout and active Miller clamping
- RoHS compliant
Applications
- MRI gradient coil-drive
- Magnetic bearings
- Motor drive
- Test equipment
- Server-fans
- Power Factor Correction (PFC)
- AC/DC and DC/DC converters
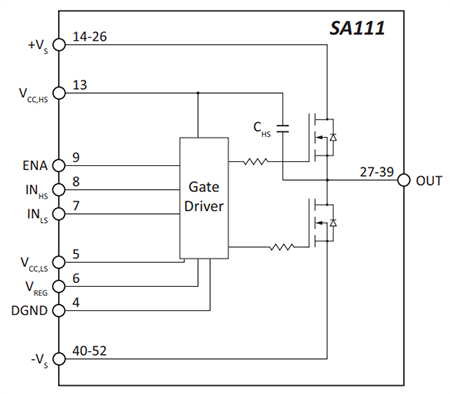
Module Block Diagram
Typical Half-Bridge with Current Sense
Additional Resources
發佈日期: 2022-05-10
| 更新日期: 2025-03-17
