Broadcom ACPL-302J 2.5A Gate Drive Optocoupler
Broadcom ACPL-302J 2.5A Gate Drive Optocoupler features an integrated flyback controller for an isolated DC-DC converter. It has IGBT desaturation sensing with fault feedback, soft-shutdown, Under-Voltage Lockout (UVLO) with feedback, and active Miller current clamping. It has excellent timing control and efficiency with fast propagation delay.Features
- Integrated flyback controller for isolated DC-DC converter
- Regulated Output Voltage: 20V
- Peak output current: 2.5A max.
- Wide Input Voltage Range: 8V to 18V
- Miller Clamp Sinking Current: 1.7A max.
- Integrated fail-safe IGBT protection:
- Desat detection, "Soft" IGBT turn-off, and Fault Feedback
- Under Voltage Lock-Out (UVLO) protection with Feedback
- High Noise Immunity:
- Miller Current Clamping
- Direct LED input with low input impedance and low noise sensitivity
- Negative Gate Bias
- Common-Mode Rejection (CMR): > 30kV/ms at VCM= 1500V
- Propagation delay: 250ns max.
- SO-16 package with 8mm clearance and creepage
- Regulatory approvals:
- UL 1577, CSA
- IEC/EN/DIN EN 60747-5-5
Applications
- Isolated IGBT/MOSFET Inverter gate drive
- Renewable energy inverters
- AC and brushless DC motor drives
- Industrial inverters
- Uninterruptible Power Supplies (UPS)
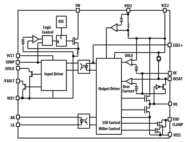
Functional Diagram
發佈日期: 2015-05-11
| 更新日期: 2022-03-11
