Broadcom ACPL31JT Automotive MOSFET Gate Drive Optocoupler

Broadcom ACPL-31JT Automotive MOSFET Gate Drive Optocoupler features a fast propagation delay with excellent timing skew performance. Integrated smart features protect the MOSFET like desaturation sensing with shutdown protection. Other smart features include fault feedback, under-voltage lockout and feedback, and active Miller current clamping. This full-featured, easy-to-implement Broadcom ACPL-31JT gate drive optocoupler is housed in a compact, surface-mountable SO-16 package. The ACPL-31JT drives power MOSFETs used in AC-DC and DC-DC converters and satisfies automotive AEC-Q100 requirements.

Features

  • Qualified to AEC-Q100 Grade 1 test guidelines
  • -40°C to +125°C automotive temperature range 
  • Common Mode Rejection (CMR): >50kV/μs at VCM = 1500V
  • High noise immunity
    • Miller current clamping
    • Direct LED input with low input impedance and low noise sensitivity
    • Negative gate bias
  • 2.5A max. peak output current 
  • 1.9A max. Miller clamp sinking current 
  • 12V to 20V wide operating voltage 
  • 250ns max. propagation delay 
  • -100ns to +15ns dead time distortion 
  • Integrated fail-safe MOSFET protection
  • Desat sensing, turn-off protection, and fault feedback
  • Under Voltage Lock-Out (UVLO) protection with feedback
  • SO-16 package with 8mm clearance and creepage
  • Regulatory approvals
    • UL1577, CSA
    • IEC/EN/DIN EN 60747-5-5

Applications

  • OLED display control
  • RGB LED backlight control
  • Ambient light color temperature sensing

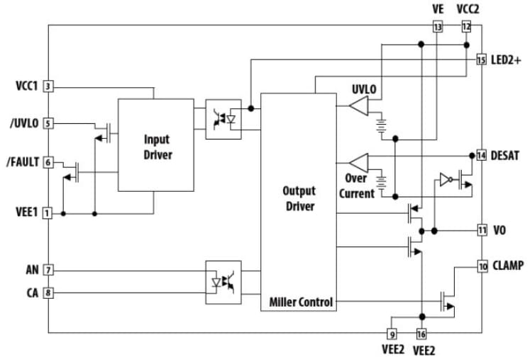
Functional Block Diagram

Block Diagram - Broadcom ACPL31JT Automotive MOSFET Gate Drive Optocoupler
發佈日期: 2016-02-02 | 更新日期: 2022-03-11