Diodes Incorporated APR347 Synchronous Rectification Controller
Diodes Incorporated APR347 Secondary Side Synchronous Rectification Controller is designed to provide an ideal drive signal with fewer external components. APR347 applications include adapters and chargers for cordless phones, asymmetric digital subscriber line (ADSL) modems, and portable devices. The synchronous rectification can effectively reduce the secondary side rectifier power dissipation. The APR347 controller also can provide high-performance solutions for 3.3V to 15V output voltage applications. The device is available in the SOT26 package.Features
- Synchronous rectification for DCM operation flyback
- Eliminate resonant ring interference
- Fewest external components
- Lead-free and RoHS compliant
- Halogen- and antimony-free
Applications
- Adapters/chargers for cell/cordless phones
- ADSL modems
- MP3 and other portable apparatus
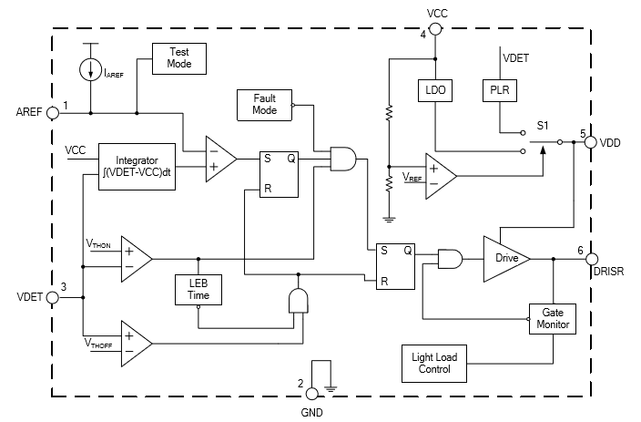
Block Diagram
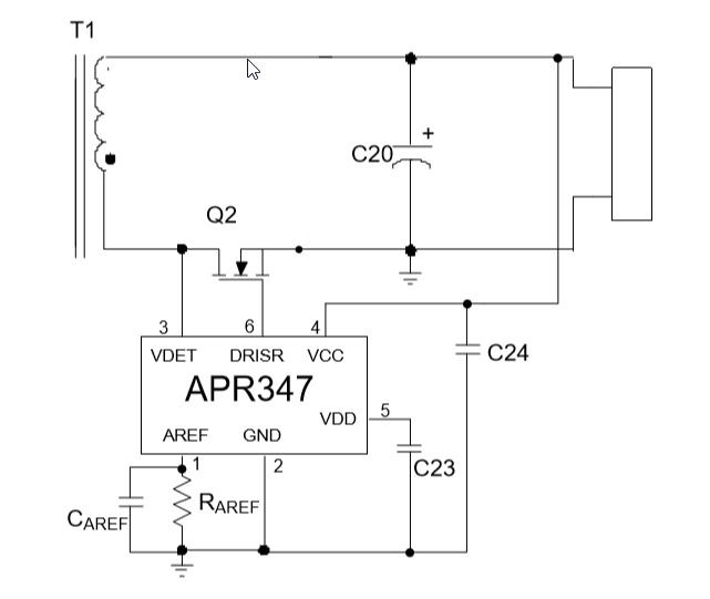
Application Circuit
發佈日期: 2019-11-26
| 更新日期: 2023-08-09
