Diodes Incorporated AP3981B/C/D2 Power Switchers
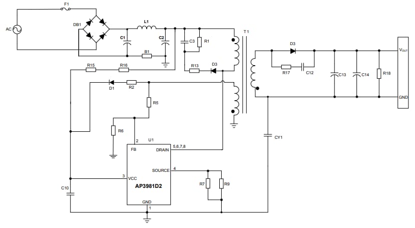
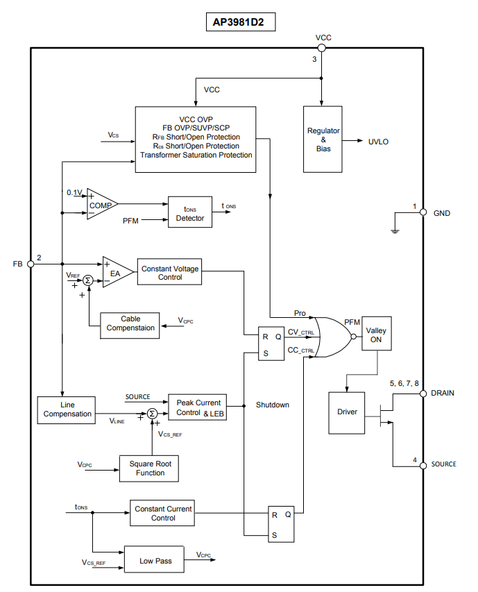
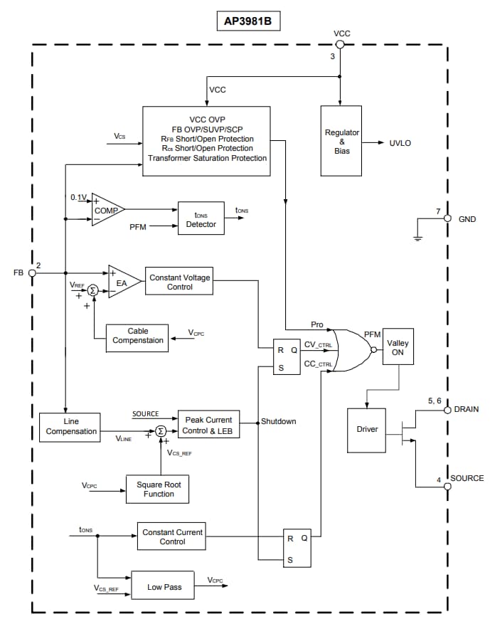
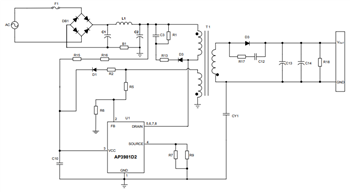
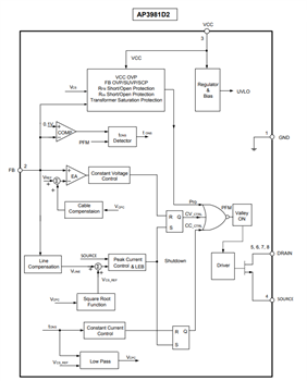
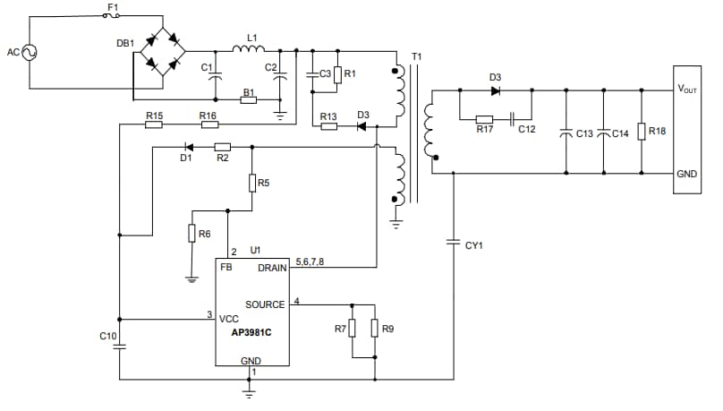
Diodes Incorporated AP3981B/C/D2 Power Switchers are integrated with a primary-side regulation controller and an N-channel power MOSFET. These Diodes Incorporated power switchers can achieve accurate Constant Current (CC) and Constant Voltage (CV) without requiring an optocoupler. The AP3981B/C/D2 power switchers operate in peak current Amplitude Modulation (AM) mode and Pulse Frequency Modulation (PFM) mode. This forms a fine-tuned frequency curve within the whole power range, allowing the power switchers to achieve high average efficiency and improve audible noise. These power switchers are capable of providing comprehensive protection without the need for additional circuitry. The AP3981B/C/D2 power switchers offer VCC over-voltage protection, output over-voltage protection and under-voltage protection, output short circuit protection, cycle-by-cycle current limit, open-loop protection, and internal OTP. Typical applications include routers, Set-Top Box (STB) power supplies, and network adaptors.Features
- Primary-side control for eliminating optocoupler
- Built-in 650V power MOSFET
- 75mW no-load input power
- Flyback topology in DCM operation
- External adjustable line compensation for CC
- Fixed internal cable compensation
- Multiple segment AM/PFM control mode to improve audio noise and efficiency
- Frequency jitter to improve system EMI
- Capacitive load start-up capability
- Valley-on for higher efficiency and better EMI behavior
- Multiple protections
- Secondary-Side Over Voltage Protection (SOVP)
- Secondary-Side Under Voltage Protection (SUVP)
- Output Short Circuit Protection (SCP)
- Transformer Saturation Protection (TSP) via primary peak current limitation
- Internal Over Temperature Protection (OTP)
- RoHS compliant
Applications
- Routers
- Set-Top Box (STB) power supplies
- Network adaptors
Additional Resources
發佈日期: 2019-10-01
| 更新日期: 2023-08-03
