Diodes Incorporated AP64352Q Switching Voltage Regulator

Diodes Incorporated AP64352Q Switching Voltage Regulator is an automotive-compliant synchronous buck converter with a wide input voltage range of 3.8V to 40V. This switching voltage regulator integrates a 75mΩ high-side power MOSFET and a 45mΩ low-side power MOSFET to provide high-efficiency step-down DC-DC conversion. The AP64352Q regulator offers 100kHz to 2.2MHz programmable switching frequency, 100kHz to 2.2MHz external clock synchronization, programmable soft-start time, and Frequency Spread Spectrum (FSS). This regulator provides 3.5A continuous output current and various protection circuitry, including Undervoltage Lockout (UVLO), Output Overvoltage Protection (OVP), cycle-by-cycle peak current limit, and thermal shutdown. The AP64352Q regulator is AEC-Q100 qualified and RoHS compliant. Typical applications include 12V automotive power systems, automotive infotainment, automotive instrument clusters, automotive telematics, and advanced driver assistance systems.

Features

  • AEC-Q100 qualified with the following results
    • -40°C to +125°C TA range device temperature grade 1
    • Device HBM ESD classification level H2
    • Device CDM ESD classification level C5
  • 3.8V to 40V input voltage range
  • 3.5A continuous output current
  • 22µA low quiescent current (pulse frequency modulation)
  • 100kHz to 2.2MHz programmable switching frequency
  • 100kHz to 2.2MHz external clock synchronization
  • Programmable soft-start time
  • Up to 85% efficiency at 5mA light load
  • Proprietary gate driver design for best EMI reduction
  • Frequency Spread Spectrum (FSS) to reduce EMI
  • Low-Dropout (LDO) mode
  • Precision enable threshold to adjust UVLO
  • Protection circuitry
    • Undervoltage Lockout (UVLO)
    • Output Overvoltage Protection (OVP)
    • Cycle-by-cycle peak current limit
    • Thermal shutdown
  • Totally Lead-free and fully RoHS compliant
  • Halogen and Antimony free

Applications

  • 12V automotive power systems
  • Automotive infotainment
  • Automotive instrument clusters
  • Automotive telematics
  • Advanced driver assistance systems

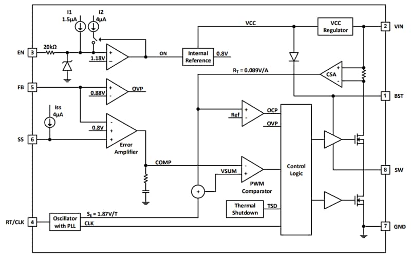
Functional Block Diagram

Block Diagram - Diodes Incorporated AP64352Q Switching Voltage Regulator

Typical Application Circuit

Application Circuit Diagram - Diodes Incorporated AP64352Q Switching Voltage Regulator

Efficiency vs Output Current

Performance Graph - Diodes Incorporated AP64352Q Switching Voltage Regulator
發佈日期: 2020-07-09 | 更新日期: 2024-08-05