Diodes Incorporated AL3565 Triple DC-DC Converter PMIC
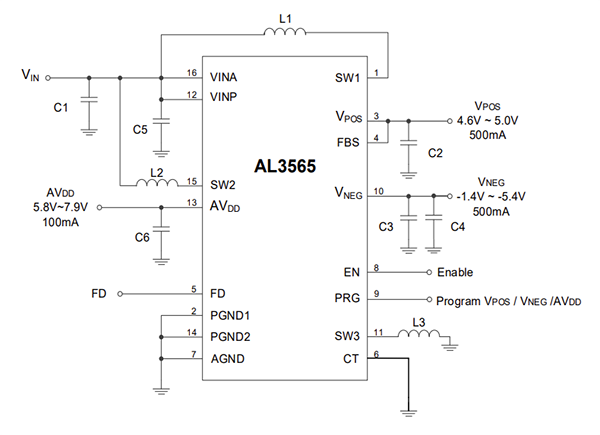
Diodes Incorporated AL3565 Triple DC-DC Converter Power Management Integrated Chip (PMIC) features three programmable DC-DC converters via a simple one-wire digital control to power supply bias 500mA AMOLED (Active Matrix Organic Light Emitting Diode) panel requiring three supply rails (VPOS, VNEG, and AVDD). The device integrates a buck-boost converter for VPOS, an inverting buck-boost converter for VNEG, and a boost converter for AVDD, which are suitable for power management of portable products operated under lithium-ion battery power. A Programming Digital Control (PRG) pin allows programming of the VPOS and VNEG output voltage in steps of 100mV and the AVDD in steps of 300mV. The Diodes Incorporated AL3565 PMIC features excellent line/load regulation in U-QFN3030-16 (Type B) (3.0mm2) 16-pin package with an exposed pad.Features
- Wide 2.9V to 4.8V input voltage range
- -40°C to +85°C operating ambient temperature range
- VPOS - buck-boost converter (default 4.6V)
- 5.4V to 6V programmable output voltage
- 100mV step size
- Up to 500mA output current
- 5% accuracy
- AVDD - boost converter (default 6.1V)
- 7.9V to 8V programmable output voltage
- 300mV step size
- 100mA output current
- 5% accuracy
- VNEG - inverting buck-boost converter (default -2.5V)
- -5.4V to -1.4V programmable negative voltage
- 100mV step size
- Up to 500mA output current
- 5% accuracy
- Excellent line and transient regulations
- Short-Circuit Protection (SCP)
- Thermal shutdown protection
- Totally lead-free and fully RoHS compliant
- Halogen- and antimony-free green device
Specifications
- 500mA maximum output current per channel
- 1500MHz switching frequency
- Up to 92% efficiency
- 1µA standby quiescent current
Typical Application Circuit
Block Diagram
發佈日期: 2023-08-22
| 更新日期: 2023-12-03
