Diodes Incorporated AP3190x AC/DC Power Supply Controllers
Diodes Incorporated AP3190x AC/DC Power Supply Controllers are designed for higher light load efficiency and cost-effectiveness applications. These controllers provide comprehensive protections without additional circuitry. Features include VCC overvoltage protection, output overvoltage protection, and output short-circuit protection. Applications include adapters/chargers, smart speakers, set-top box power supplies, and network adaptors.Features
- Burst mode operation for light load high efficiency (at 10% Loading >80%)
- Primary side control for eliminating optocoupler
- 65mW no-load input power
- Adjustable overtemperature protection
- Multiple QR/AM mode to improve audio noise and efficiency
- QR for higher efficiency and better EMI
- Totally lead-free and fully RoHS compliant
- Halogen and antimony free
Applications
- Adapters/chargers
- Smart speakers
- Set-top box power supplies
- Network adaptors
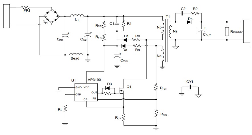
Application Circuit Diagram
Mechanical Drawing
Datasheets
發佈日期: 2023-07-26
| 更新日期: 2023-08-18
