E-T-A Circuit Breakers EPR10 Solid-State Power Relays
E-T-A EPR10 Solid-State Power Relays are suitable for high continuous currents and in applications where reliability/functional safety is at a premium, for 12VDC/24VDC robust load requirements in onboard electrical systems, and in utility/special vehicles. These protective power relays monitor the load current and thermal load. In any event of a critical condition, the EPR10 relays will automatically interrupt the circuit and issue a group fault signal. The EPR10 devices require 80% less space than the conventional solid-state relays and offer less CO2 emission. These relays allow a continuous load up to 200A at 24VDC and a 36VDC maximum overvoltage.Features
- 80% less space requirement than the conventional solid-state relays
- No heat sink required
- Low internal resistance through a parallel connection of power semiconductors
- Technically mature heat management
- Cooling through connecting cables
- Low investment cost, blade fuses in sub-paths and heat sinks are superfluous because the EPR protects against overcurrent and short circuit
- Minimized maintenance cost
- Longer life-span than mechanical relays
- High resistance against dust, humidity, vibration, and shock due to sealed electronic circuitry
- Less CO2 emission
- Low internal resistance
- Minor holding power
- Device switches without a sound which makes it suitable for installation in passenger cabins
Applications
- Pumps
- Ventilation
- Cooling systems
Specifications
- 12VDC/24VDC system voltage
- 36VDC maximum overvoltage
- 75A, 100A, 125A, 150A, 175A, and 200A current rating variants
- 85mV voltage drop
- 1Hz maximum switching frequency
- <10µA leakage current, 20µA maximum
- 2A maximum load current
- IP57 degree of protection
- Temperature ranges
- -40°C to 85°C operating
- -55°C to +90°C storage
- Vibration of more than 6g
- 163mm x 73mm x 35mm in dimension
- Tin-plated copper terminals
- Stainless steel terminal studs
- 15Nm maximum tightening torque
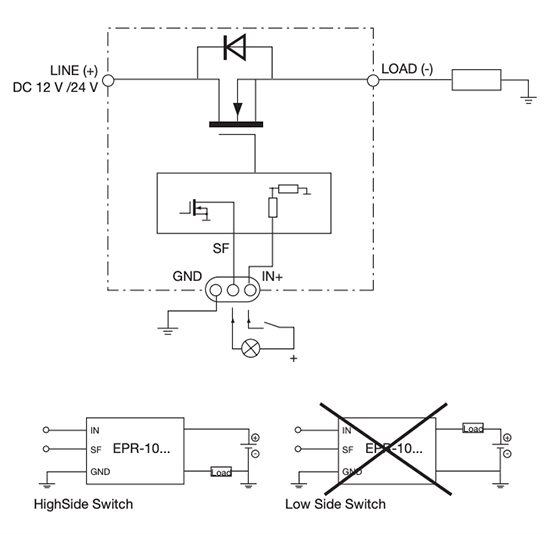
Schematic
Dimensions
發佈日期: 2017-08-04
| 更新日期: 2022-05-23
