Texas Instruments TLV1872EVM Evaluation Module
Texas Instruments TLV1872EVM Evaluation Module is designed to evaluate the performance of a high-speed dual-channel TLV1872 comparator. This evaluation module converts the 10-pin DGS package into a 10-pin DIP footprint and simplifies the prototyping. The TLV1872EVM module features separate input and output supplies, low propagation delay, push-pull output, and rail-to-rail input. This evaluation module is available in the DGS package 10-pin VSSOP.Features
- Low propagation delay
- Ability to test with a circuit on a breadboard
- Multiple test points to measure comparator pins
- Rail-to-rail input
- Separate input and output supplies
- Low supply current
- Low input offset voltage
- DGS package 10-pin VSSOP
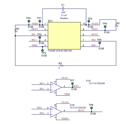
Block Diagram
Schematic Diagram
發佈日期: 2024-04-19
| 更新日期: 2024-05-21
