STMicroelectronics STEVAL-6986YT2DL Evaluation Board
STMicroelectronics STEVAL-6986YT2DL Evaluation Board is a compact, high-efficiency Isobuck-Boost Converter evaluation board designed to showcase the performance of the A6986I synchronous monolithic step-down regulator in isolated and non-isolated configurations. Operating from a wide input voltage range of 5.5V to 38V, the STEVAL-6986YT2DL delivers a regulated output of 12V at up to 1A, making it ideal for industrial and automotive applications requiring robust, isolated power rails. The board integrates a transformer and secondary-side rectification circuitry, enabling designers to evaluate buck and boost topologies in a single platform. With features like low quiescent current, peak current mode control, and adjustable soft-start, the STMicroelectronics STEVAL-6986YT2DL offers a practical and flexible solution for developing efficient, isolated DC-DC converters.Features
- Isobuck-boost topology
- Up to 24V operating input voltage
- Compatible with SIP7 modules
- Up to 5W isolated output capability
- 20V/-5V isolated output voltages
- Wide 5.5V to 38V operating voltage range
- Isolated outputs are available at pins 4-5-6 or 5-6-7 (selectable)
- 250kHz switching frequency
- Protections against overvoltage, overcurrent, and overtemperature events
Applications
- Industrial automation systems
- Automotive electronics
- Battery-powered equipment
- Embedded systems and microcontroller platforms
- Communication and networking devices
- Main inverters (electric traction)
- Onboard chargers
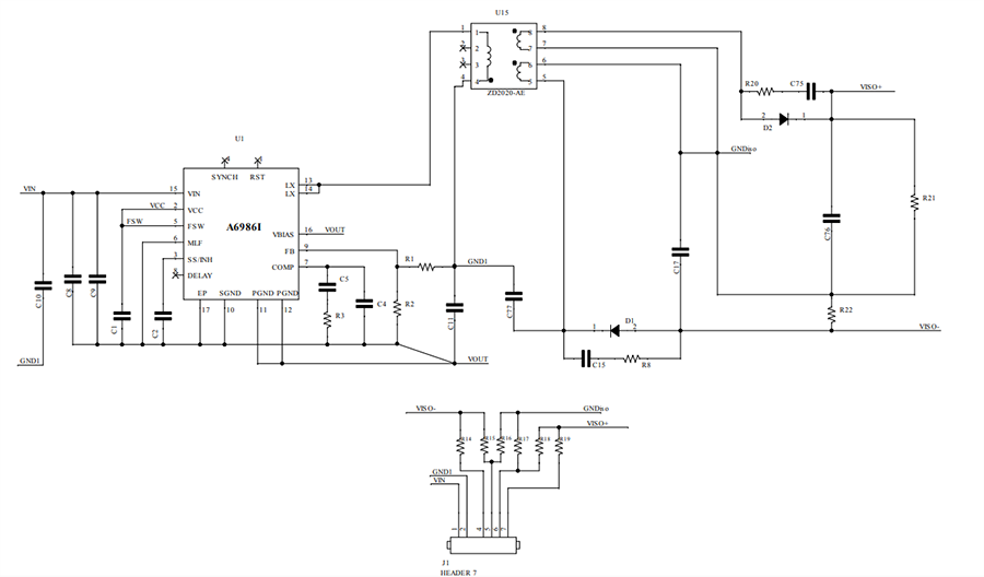
Circuit Schematic
發佈日期: 2025-05-13
| 更新日期: 2025-05-15
