Qorvo QPM2101 S-Band Receive VGA Modules

Qorvo QPM2101 S-Band Receive VGA Modules are GaAs multi-chip modules (MCMs) designed for S-Band radar applications within the 2.5GHz to 4.0GHz range. The device consists of a T/R switch, a transmit path (a low-loss pass-through), and a receive path consisting of a low-noise amplifier, a digital attenuator, and a driver amplifier. The receive path offers 30dB of small signal gain and a 1.0dB noise figure. The modules include a 6-bit digital step attenuator (DSA) with 31.5dB gain control range. QPM2101 delivers 13.8dBm of power at P1dB with 32dBm of output TOI. All functional MMIC blocks can be enabled or DC powered off with internal control circuitry. All control signals use CMOS-compatible logic. The response time of signal control is 43nS typical.

The Qorvo QPM2101 chips are fabricated on Qorvo's GaAs 0.25µm process. The 7mm x 7mm OVM QFN surface mount package and a proprietary die-attach process allow the QPM2101 to perform well at extreme ambient temperatures. A compact size supports tight lattice spacing requirements for S-Band phased array radar applications.

Features

  • 2.5GHz to 4.0GHz frequency range
  • 1.0dB RX noise figure
  • 30dB RX small signal gain
  • 32dBm RX output TOI
  • 1.2dB TX channel insertion loss
  • 13.8dBm RX power at 1dB compression
  • 31.5dB RX attenuation
  • 43nS channel switching response time
  • 35dB channel isolation
  • 3.3V RX voltage
  • 163mA RX current
  • No need of negative bias
  • OVN QFN package, 7.0mm2 x 0.8mm dimensions
  • Lead-free, Halogen-free, and RoHS-compliant

Applications

  • Commercial and military radar
  • Electronic warfare
  • Communications

Block Diagram

Block Diagram - Qorvo QPM2101 S-Band Receive VGA Modules

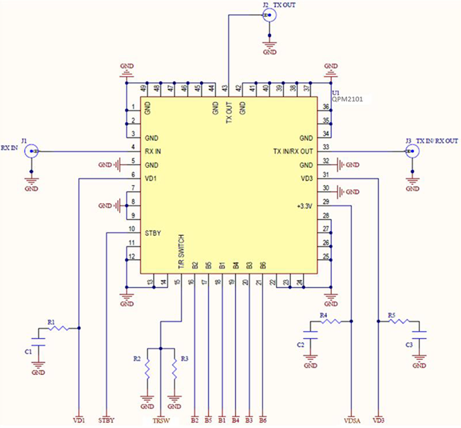
Application Schematic

Application Circuit Diagram - Qorvo QPM2101 S-Band Receive VGA Modules
發佈日期: 2024-01-26 | 更新日期: 2024-02-08