1ED44175N01B閘極驅動器採用Infineon專有的防鎖CMOS技術,實現堅固的單片結構。該技術可實現同類最佳的故障報告精度,OCP閾值容差為+/-5%。此外,Infineon的IC技術將故障輸出與使能功能整合入單個引腳,實現微型PG-SOT23封裝。
特點
- -0.246V過流閾值,具有±5%的精確容差
- 具有負電壓輸入的過流檢測
- 用於故障輸出與使能的單引腳
- 可編程故障清除時間
- 欠壓閉鎖
- CMOS施密特觸發輸入
- 3.3V、5V及15V輸入邏輯相容
- 輸出與輸入同相
- OCP引腳-10Vdc負輸入能力
- 3kV ESD HBM
應用
- 家用電器
- 室內空調
- 雪櫃
- 小型家用電器
- 感應式電磁爐
- 感應式電鍋
- 微波爐
- 電源(SMPS)
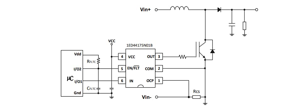
結構圖
典型應用
發佈日期: 2020-02-17
| 更新日期: 2024-10-03

