特點
- 操作電壓(VS節點)高達+650V
- 100V負VS瞬態抑制
- 整合式超快、低電阻靴帶式二極體,可減低BOM成本
- 用於自舉操作的浮動通道
- 最大電源電壓:25V
- 雙通道獨立電壓過低鎖定 (UVLO)
- 傳播延遲:200ns
- HIN、LIN邏輯輸入
- VS引腳上的邏輯運行電壓高達–11V
- 輸入端負電壓公差為-5V
- 浮動通道可用於驅動採用高側配置的N溝道MOSFET、SiC MOSFET或IGBT
應用
- 馬達控制及驅動器
- 輕型電動車 (LEV)
- 遙控直升機及無人機
- 開關模式電源 (SMPS)
- 不間斷電源 (UPS)
- 電動工具
- 服務型機械人
- 家用電器
- LED照明
- EV充電
- 電池化成
影片
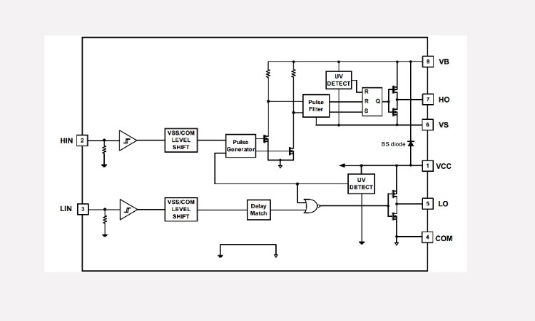
結構圖
典型應用
發佈日期: 2019-12-03
| 更新日期: 2024-02-12

