Infineon Technologies CoolSiC™ 1200V G2碳化矽MOSFET

英飛凌 CoolSiC™ 1200V G2碳化矽MOSFET是電力電子應用的高性能解決方案。這些MOSFET展現出優異的電氣特性和極低的切換損耗,能達到高效率的運作。該1200V G2 MOSFET設計可用於過載條件,支援最高200°C的運作,並可承受長達2µs的短路。這些裝置採用4.2V基準閘極閾值電壓 (VG(th)),確保了精確的控制。

CoolSiC™ MOSFET離散元件1200V G2 MOSFET提供兩種 TO-247 4腳位封裝版本。使用者可以依據需求在標準TO-247 4腳位封裝與TO-247 4腳位HC封裝之間選擇。TO-247 4腳位封裝增加了關鍵引綫間的爬電距離,能讓波峰焊更平順、電路板產出損耗更小。標準化腳位相容於市場上絕大多數產品。

特點

  • VDSS = 1200V (Tvj = +25°C)
  • 極低的切換損耗
  • 最大VGS範圍寬:-10V至25V
  • 過載運行溫度可達Tvj = +200°C
  • 短路可承受時間為2µs
  • 可以採用0V關斷閘極電壓
  • 耐用的體二極體用於硬換向
  • .XT互連技術,提供同級最佳的散熱效能
  •  

應用

  • EV充電
  • 工業驅動器/一般用途驅動器 (GDP)
  • 光電/太陽能/串列式逆變器
  • 不斷電系統 (UPS)
  • 固態電路斷路器 (SCB)
  • 資料中心與人工智慧
  • CAV

影片

圖表 - Infineon Technologies CoolSiC™ 1200V G2碳化矽MOSFET

圖表

定位電路 - Infineon Technologies CoolSiC™ 1200V G2碳化矽MOSFET

方塊圖 - 從30kW至150kW的充電機

結構圖 - Infineon Technologies CoolSiC™ 1200V G2碳化矽MOSFET

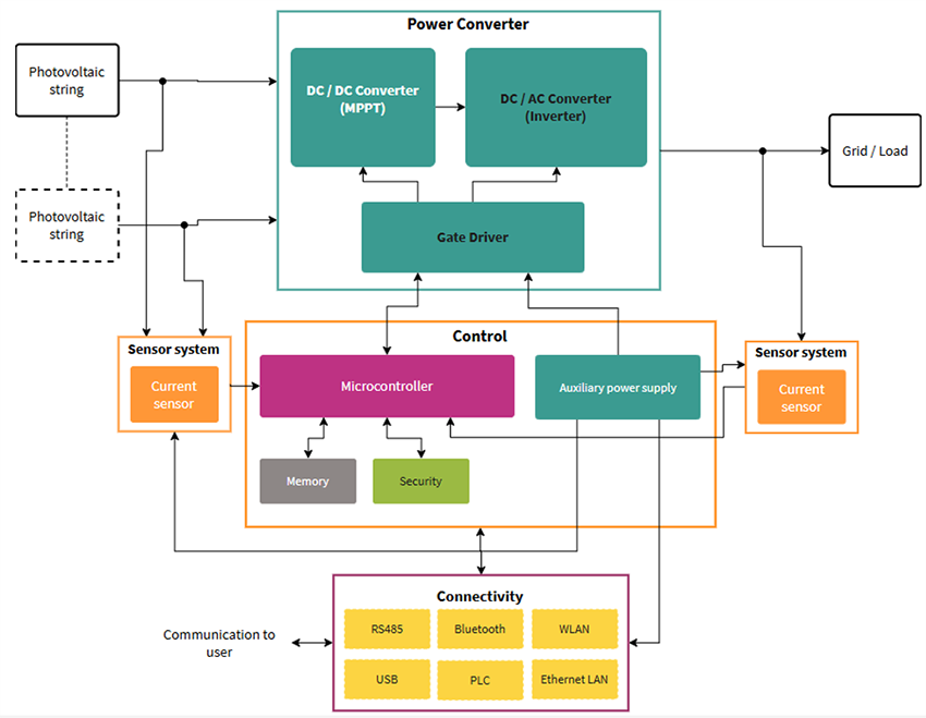
方塊圖-三相串列式逆變器

結構圖 - Infineon Technologies CoolSiC™ 1200V G2碳化矽MOSFET
發佈日期: 2024-02-20 | 更新日期: 2026-03-02