Infineon Technologies EVAL-S26HL512T SEMPER™ HYPERBUS™ Memory Module
Infineon Technologies EVAL-S26HL512T SEMPER™ HYPERBUS™ Memory Module is a low-cost Pmod-compatible memory module that integrates a 512Mb 3.3V SEMPER HYPERBUS NOR Flash memory (S26HL512T). This memory module enables quick and easy integration of the Infineon Technologies SEMPER NOR Flash into any development kit.Features
- Supports HYPERBUS or SPI with 3.3V I/Os
- Connects to any host platform (MCU/SoC)
- Ideal for use with SEMPER SDK
Specifications
- Pmod is compatible with HYPERBUS and Flash memory
- DC input type
- HYPERBUS and SPI interfaces
- BGA24 packages
- Qualified for automotive, industrial, and consumer use
- Software ecosystem includes SEMPER SDK, ModusToolbox™, and AURIX™ development studio
- The supply voltage is 2.7V (min.) to 3.6V (max.)
Applications
- Automotive
- Industrial
- Communication
Additional Resources
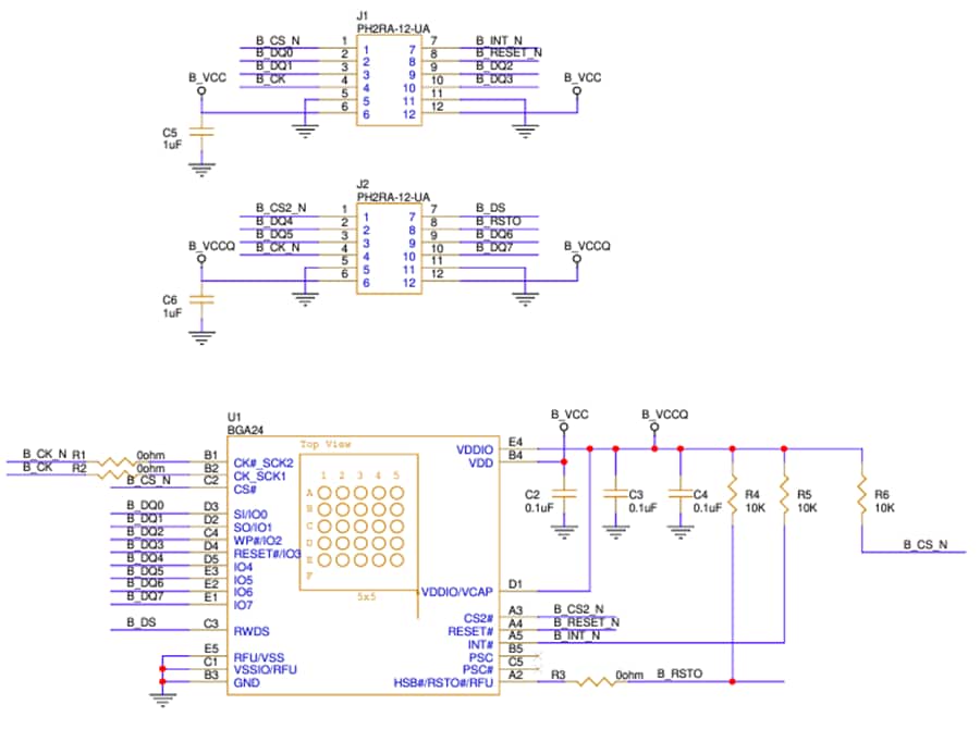
Schematic
發佈日期: 2024-11-12
| 更新日期: 2024-12-02
