Infineon Technologies XDP710 Hot-Swap Controller

Infineon Technologies XDP710 Hot-Swap Controller offers a 5.5V to 80V input voltage range with transient ratings of up to 100V for 500ms. The XDP710 controller consists of three functional blocks: the first is the high-precision telemetry and digital Safe Operating Area (SOA) control block, the second is the system resources and management block, and the third is the integrated gate driver and charge pump block for N-channel power MOSFETs. This combination provides a controlled turn ON and continuous system health monitoring and communication to the main MCU via a PMBus interface. 

The high-speed communication achieved through the PMBus allows system designers to disable the downstream sub-systems either partially or fully. It incorporates an extensive range of system protections for safe operation and has various protection responses depending on the severity of the incident, including latch off, reset, system shutdown, and retry. Infineon Technologies XDP710 Hot-Swap Controller is suitable for power distribution systems, network routers and switches, 24V to 48V industrial systems, and intelligent e-fuse applications.

Features

  • Complete system protection and management
  • Programmable and pre-set FET active SOA protection
  • Compatible with Infineon’s OptiMOSTM, Linear FET, and option of external FET selection using resistor strapping
  • Real-time system measurement with accuracy
  • Advanced closed-loop SOA control and fully digital operating mode
  • On-the-fly flexibility and programmability
  • Integrated gate driver and charge pump for external N-channel MOSFET
  • Energy monitoring and reporting
  • Reliable analog core with PMBus power telemetry
  • Programmable input and output OV and UV protections
  • Digital configuration reduces external components
  • Analog-assisted digital mode for support of legacy systems
  • Support for an external temperature sensor and OT protection
  • Multiple SOA configuration profiles in NVM reduce design time
  • Input transient and MOSFET SOA protection enables the use of smaller FETs

Applications

  • AI, ML, or GPU accelerator cards
  • Network routers and switches
  • Intelligent e-fuses
  • Power distribution systems
  • Server and datacenter
  • 24V to 48V industrial systems

Specifications

  • 5.5V to 80V input voltage range
  • Up to 100V transient rating for 500ms
  • PMBus interface
  • 29-lead (6mm x 6mm) VQFN package

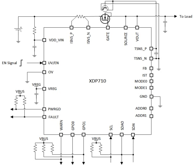
Block Diagram

Block Diagram - Infineon Technologies XDP710 Hot-Swap Controller

Typical Application Diagram

Application Circuit Diagram - Infineon Technologies XDP710 Hot-Swap Controller
發佈日期: 2022-11-17 | 更新日期: 2024-01-22