Kinetic Technologies KTB2140 Active Clamp Current-Mode PWM Controller
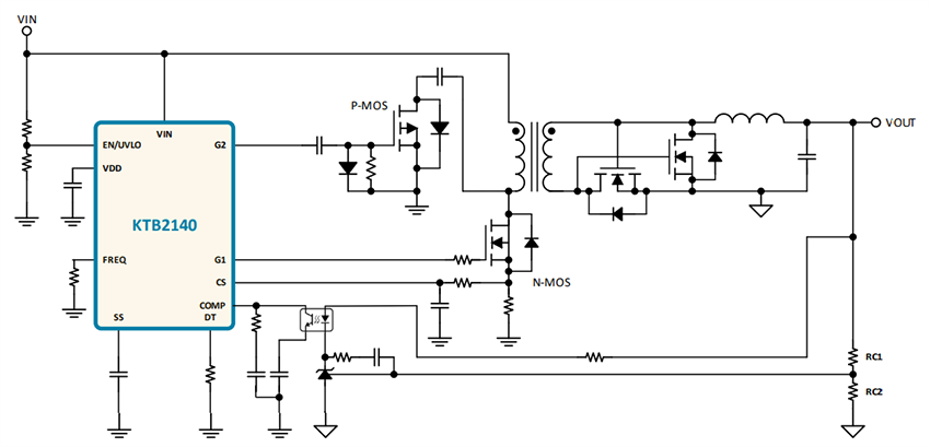
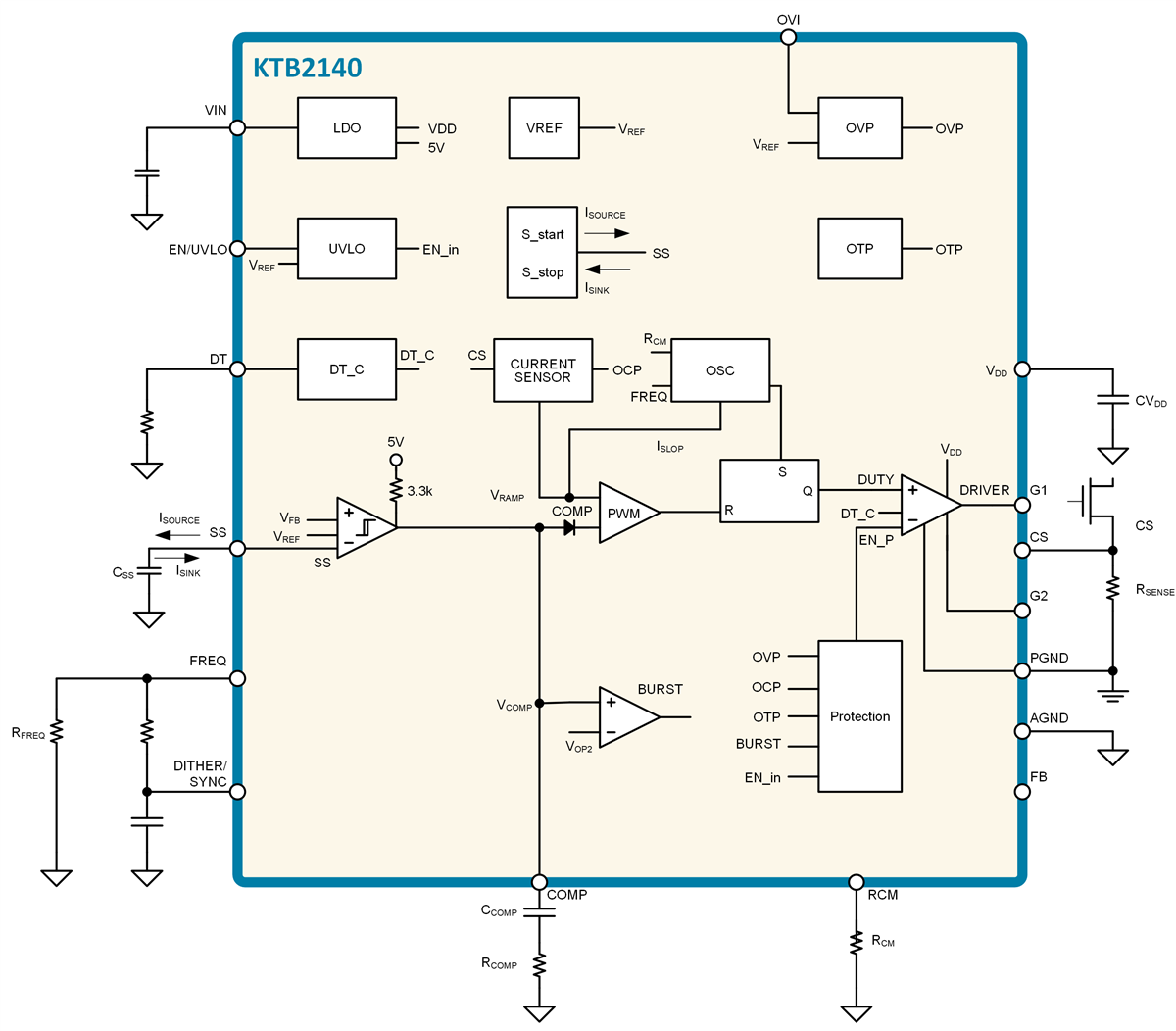
Kinetic Technologies KTB2140 Active Clamp Current-Mode PWM Controller integrates all the circuitry required to design a smart and efficient converter for PoE and telecom small and mid-powered applications. The Kinetic Technologies KTB2140 features a programmable oscillator for the switching frequency, adjustable slope compensation, dual low-side drivers with programmable dead time, programmable soft-start, soft-stop, programmable frequency dithering, and maximum duty limit. An internal high-voltage linear regulator allows the device to start up with a minimum number of external components. The controllers include dual low-side gate drivers mainly for active clamp forward applications. When the second driver is not used in low-power flyback converters, it can float. The KTB2140 device embeds a set of protections that enable the design of a self-protected converter and also targets high-efficiency conversion at a wide range of loads.Features
- Fully supports IEEE® Std. 802.3bt
- PWM peak current mode controller
- Dual low-side gate driver
- High-efficiency topologies
- Flyback, forward
- Flyback with synchronous rectification
- Flyback with active clamp
- Forward with active clamp
- Wide 8V to 80V VIN range
- >1.5A output gate drive capability
- Up to 1MHz programmable fixed frequency
- Integrated short-circuit protection
- Programmable soft start time
- Programmable dead time between G1 and G2
- Programmable slope compensation
- Internal pull-up resistor in feedback for the optocoupler and isolated connection
- Over-current, OV/UVLO, and thermal protection
- Programmable frequency dithering for low EMI spread-spectrum operation
- Synchronous external clock
- Soft turn off
- Maximum duty cycle limit
- Internal high voltage start-up regulator
- -40°C to +125°C junction temperature range
- Small 3mm x 3mm x 0.75mm WQFN package
Applications
- Power-over-Ethernet (PoE) powered devices
- Up to 200W SMPS
- Voice over IP (VoIP) phones
- Lighting and high-power wireless data systems
- Wireless LAN access points and WiMAX terminals
- Point-of-sale (POS) and RFID terminals
- Thin client and notebook computers
- Fiber-to-the-home (FTTH) terminals
Typical Application
Block Diagram
發佈日期: 2024-07-15
| 更新日期: 2025-06-24
