M5Stack 2-Channel SPST Relay Unit
M5Stack 2-Channel SPST Relay Unit is a 2-channel SPST relay module that is equipped with two high-current relays. These current relays work under AC-250V/DC-28V @ 8A and each relay adopts independent IO control and status indicator LED. The 2Relay unit comes with one 20cm HY2.0-4P cable and two VH3.96-4P plug terminals. Typical applications include AC/DC signal switching and digital equipment power on and off.Features
- 2-channel relay
- AC-250V/DC-28V @ 8A
- Status Indicator LED
Kit Contents
- 1x 2RELAY unit
- 1x HY2.0-4P cable (20cm)
- 2x VH3.96-4P plug terminals
Specifications
- 8A rated current
- 5VDC coil control voltage
- 5V @ 154mA coil power consumption
- ≤8ms coil action time
- ≤5ms coil release time
- 56mm x 24mm x 19mm product size
Applications
- AC/DC signal switching
- Digital equipment power on and off
Overview
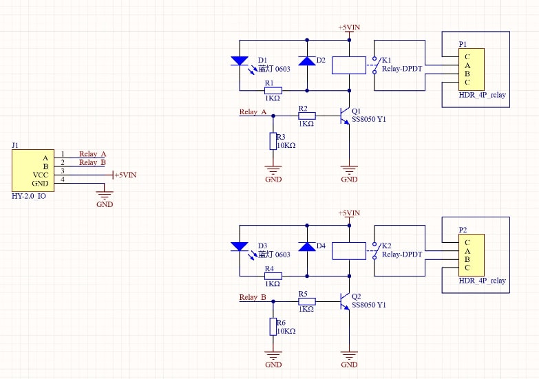
Schematic
發佈日期: 2021-12-31
| 更新日期: 2022-03-11
