MaxLinear XR75100 40V Synchronous Step-Down COT Controller

MaxLinear XR75100 40V Synchronous Step-Down COT (Constant On-Time) Controller is optimized for point-of load supplies up to 20A. A wide 5V to 40V input voltage range allows for single supply operation from industry standard 12V, 18V, and 24V DC and AC rails. With a proprietary emulated current mode COT control scheme, the XR75100 provides extremely fast line and load transient response using ceramic output capacitors. It requires no loop compensation hence simplifying circuit implementation and reducing overall component count. The control loop also provides exceptional line regulation and maintains constant operating frequency. A selectable power saving mode, allows the user to operate in Discontinuous Mode (DCM) at light current loads thereby significantly increasing the converter efficiency.

Applications

  • Networking and communications
  • Fast transient point-of-loads
  • Industrial and medical equipment
  • Embedded high power FPGA

Features

  • 20A capable step down controller
    • Wide 5.5V to 40V input voltage range
    • Integrated high current 2A/3A drivers
    • 0.6 to 30V adjustable output voltage
  • Proprietary constant on-time control
    • No loop compensation required
    • Stable ceramic output capacitor operation
    • Programmable 200ns to 2μs on-time
    • Constant 100kHz to 800kHz frequency
    • Selectable CCM or CCM/DCM operation
  • Programmable current limit with thermal compensation
    • 110ms hiccup mode
  • Precision enable and power good flag
  • Programmable soft-start
  • Integrated bootstrap diode
  • 3.0mm x 3.0mm QFN16 package

The XR75100 includes a host of protection features, including overcurrent, over temperature, short-circuit, and UVLO, help achieve safe operation under abnormal operating conditions.

The MaxLinear XR75100 40V Synchronous Step-Down COT Controller is available in a compact Quad Flat No-Lead (QFN) package and is RoHS compliant.

Development Tools

MaxLinear XR75100 40V Synchronous Step-Down COT Controller

The MaxLinear XR75100EVB Evaluation Board provides a demonstration platform for the MaxLinear XR75100 40V Synchronous Step Down COT Controller. The XR75100EVB features a pre-mounted XR75100 in a compact QFN16 package. The Evaluation Board provides an example application circuit, allowing rapid prototyping when incorporated into existing designs.

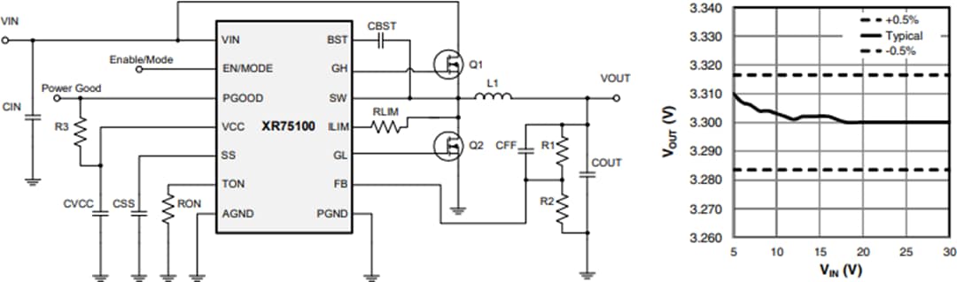
Typical Application Circuit

Application Circuit Diagram - MaxLinear XR75100 40V Synchronous Step-Down COT Controller

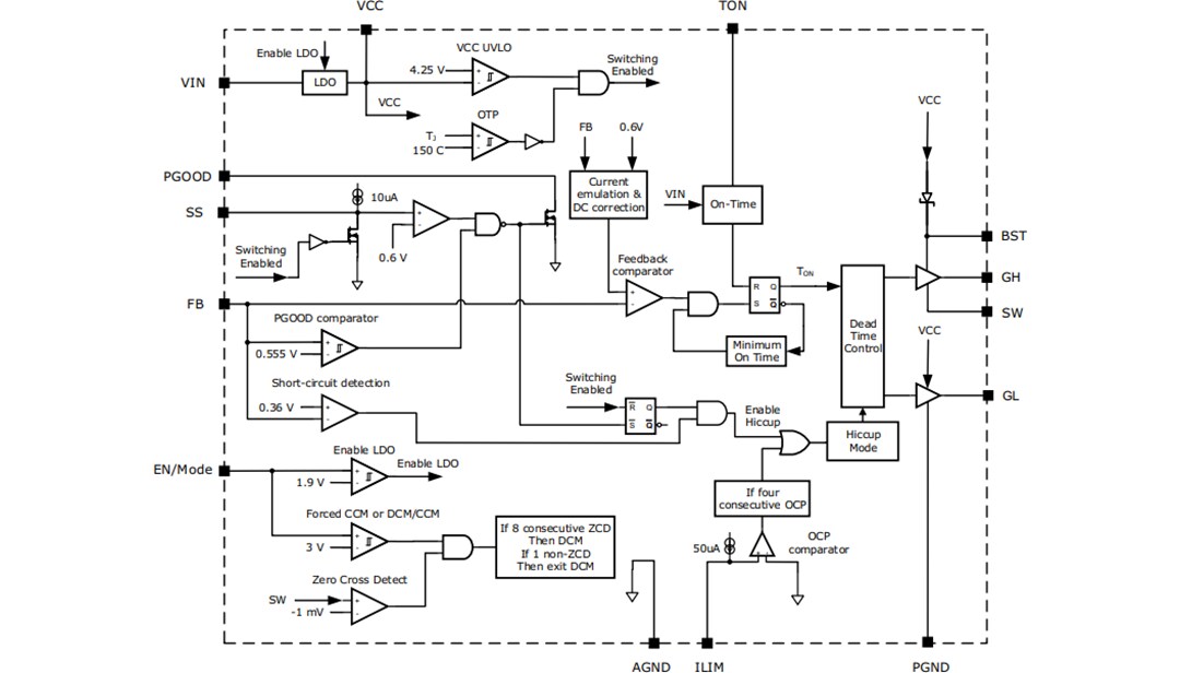
Block Diagram

Block Diagram - MaxLinear XR75100 40V Synchronous Step-Down COT Controller
發佈日期: 2015-01-08 | 更新日期: 2022-03-11