Microchip Technology ATA6560/ATA6561 High-Speed CAN Transceivers
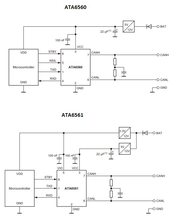
Microchip Technology ATA6560/ATA6561 High-Speed Controller Area Network (CAN) Transceivers provide an interface between a CAN protocol controller and the physical two-wire CAN bus. These high-speed CAN transceivers offer communication speeds up to 5Mbps. The ATA6560/ATA6561 transceivers offer improved Electromagnetic Compatibility (EMC) and Electrostatic Discharge (ESD) performance. These high-speed CAN transceivers feature a differential receiver with a wide common-mode range, remote wake-up capability via CAN bus, and functional behavior predictability under all supply conditions. The ATA6560/ATA6561 transceivers protect bus pins against transients in automotive environments.The ATA6560/ATA6561 transceivers are available in two versions such as ATA6560 and ATA6561, differing in the function of pin-5. These ATA6560 transceivers employ pin-5 as the control input for silent mode (NSIL) that allows only receiving data. The ATA6561 transceivers employ pin-5 as the VIO pin that should be connected to the microcontroller supply voltage. Typical applications include automotive, industrial, aerospace, medical, and consumer electronics.
Features
- ISO 11898-2, ISO 11898-5, and SAE J2284 compliant
- CAN FD ready
- Up to 5Mbps communication speed
- Low EME and high EMI
- Differential receiver with a wide common-mode range
- ATA6560
- Silent mode (receive only)
- ATA6561
- Direct interfacing to microcontrollers with supply voltages from 3V to 5V
- Remote wake-up capability via CAN bus
- Functional behavior predictability under all supply voltages
- RXD recessive clamping detection
- High ESD handling capability on the bus pins
- Bus pins protected against transients in automotive environments
- Undervoltage detection on VCC and VIO pins
- SOIC8 and VDFN8 packages with wettable flanks
Applications
- Automotive
- Industrial
- Aerospace
- Medical
- Consumer
Functional Block Diagram
Ccircuit diagram
Packages
Operating Modes
發佈日期: 2018-10-09
| 更新日期: 2022-11-28
