Microchip Technology EV23R43A Evaluation Board
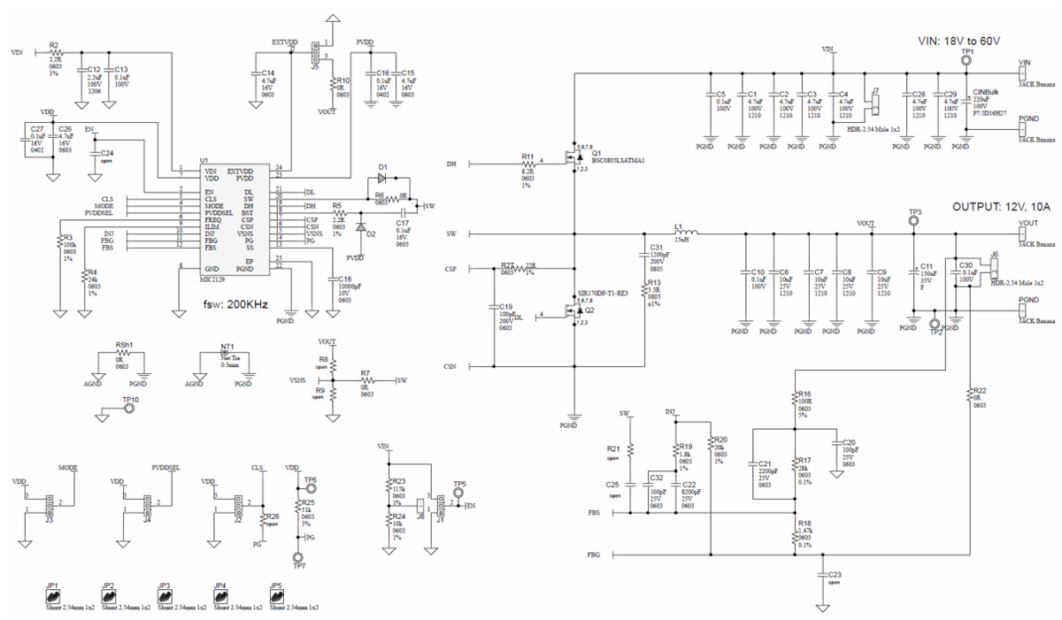
Microchip Technology EV23R43A Evaluation Board is fully assembled and designed to evaluate and demonstrate the MIC2129 capabilities. These MIC2129 are step-down synchronous DC-to-DC controllers with adaptive on-time control architecture. The MIC2129 is available in 24-pin 4mm x 4mm VQFN and 24-pin 7.8mm x 6.4mm TSSOP package. This evaluation board features an internal bootstrap diode, internal bootstrap LDO, and selectable light load operating mode. The EV23R43A evaluation board operates at a 4.5V to 100V wide input range, 100kHz to 800kHz adjustable switching frequency, and a -40°C to 125°C junction temperature range. This evaluation board is used in communications, automotive, and industrial applications.Features
- Output voltage remote sensing
- Precision enable
- Internal bootstrap diode
- Internal bootstrap LDO
- Selectable light load operating mode
- Adjustable soft start time
- Adjustable positive and negative current limit threshold
- Selectable current limit mode (Hiccup, Latched, Cycle-by-Cycle)
- Output overvoltage protection
- Internal compensation
- Power Good (PG) output
Specifications
- 4.5V to 100V wide input range
- 100kHz to 800kHz adjustable switching frequency
- -40°C to 125°C junction temperature range
- 0.6V to DMAX x VIN adjustable output voltage
- 5.2V/7.5V/10.5V selectable gate driver voltage
Applications
- Communications
- Automotive
- Industrial
Evaluation Board
Schematic Diagram
發佈日期: 2024-03-22
| 更新日期: 2024-05-13
