Microchip Technology MCP1640 Synchronous Boost Regulator

Microchip Technology MCP1640 Synchronous Boost Regulator is a compact, high-efficiency, fixed frequency, synchronous step-up DC-DC converter. It provides an easy-to-use power supply solution for applications powered by either single-cell, two-cell, or three-cell alkaline, NiCd, NiMH, and single-cell Li-Ion or Li-Polymer batteries.

Low-voltage technology allows the MCP1640 Synchronous Boost Regulator to start-up without high inrush current or output voltage overshoot from a low 0.65V input. High efficiency is accomplished by integrating the low resistance N-Channel Boost switch and synchronous P-Channel switch. All compensation and protection circuitry is integrated to minimize the number of external components. For standby applications, the MCP1640 consumes only 19µA while operating at no load, and provides a true disconnect from input to output while in Shutdown (EN = GND). Additional device options are available by operating in PWM-Only mode and connecting input to output while the device is in Shutdown.

The "true" load disconnect mode provides input-to-output isolation while the MCP1640 is disabled by removing the normal boost regulator diode path from input-to-output. The input-to-output bypass mode option connects the input to the output using the integrated low resistance P-Channel MOSFET, which provides a low bias voltage for circuits operating in Deep Sleep mode. Both options consume less than 1µA of input current. Output voltage is set by a small external resistor divider.

The Microchip Technology MCP1640 Synchronous Boost Regulator is available in 6-Lead SOT-23 and 8-Lead DFN packages.

Features

  • Up to 96% Typical Efficiency
  • 800mA Typical Peak Input Current Limit:
    • IOUT > 100mA @ 1.2V VIN, 3.3V VOUT
    • IOUT > 350mA @ 2.4V VIN, 3.3V VOUT
    • IOUT > 350mA @ 3.3V VIN, 5.0V VOUT
  • Low Start-Up Voltage: 65V, typical 3.3V VOUT@ 1mA
  • Low Operating Input Voltage: 35V, typical 3.3VOUT @ 1mA
  • Adjustable Output Voltage Range: 2.0V to 5V
  • Maximum Input Voltage ≤ VOUT < 5V
  • Automatic PFM/PWM Operation (MCP1640/C):
    • PFM Operation Disabled (MCP1640B/D)
    • PWM Operation: 500kHz
  • Low Device Quiescent Current: 19µA, typical PFM Mode (not switching)
  • Internal Synchronous Rectifier
  • Internal Compensation
  • Inrush Current Limiting and Internal Soft Start
  • Selectable, Logic Controlled Shutdown States:
    • True Load Disconnect Option (MCP1640/B)
    • Input to Output Bypass Option (MCP1640C/D)
  • Shutdown Current (All States): < 1µA
  • Low Noise, Anti-Ringing Control
  • Overtemperature Protection
  • Package Options:
    • 6-Lead SOT-23
    • 8-Lead DFN

Applications

  • One, two, and three cell alkaline and NiMH/NiCd portable products
  • Single-cell Li-Ion to 5V converters
  • Li coin cell powered devices
  • Personal medical products
  • Wireless sensors
  • Handheld instruments
  • GPS receivers
  • Bluetooth headsets
  • +3.3V to +5.0V distributed power supplies

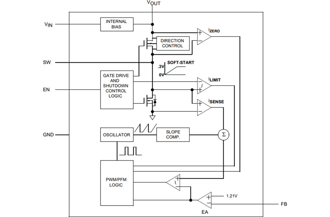
Block Diagram

Block Diagram - Microchip Technology MCP1640 Synchronous Boost Regulator

Typical Application Circuits

Application Circuit Diagram - Microchip Technology MCP1640 Synchronous Boost Regulator
發佈日期: 2010-03-26 | 更新日期: 2022-03-11