Microchip Technology MCP19111 Synchronous Buck DC/DC Controller
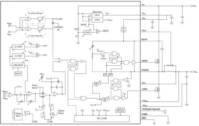
Microchip's MCP19111 Synchronous Buck DC/DC Controller combines the power and performance of a power analog-based controller with the flexibility of a digitally-enhanced interface. Offering an industry-leading level of analog-configurability, the MCP19111 integrates a configurable peak current mode analog controller, synchronous MOSFET driver, LDO, and a fully-functional PIC® Microcontroller. The integrated MCU enables a digital front-end that makes it quick and easy to configure and customize these power supply controllers to address target application needs.Features
- Single channel
- Vin Range: 4.5V to 32.0V
- Integrated, synchronous MOSFET driver:
- Logic-Level Drive (5V)
- 2A Source/4A Sink drive current
- Master/Slave →Multi-phase operation
- Packages: QFN 5 × 5mm: 28 lead
- Fully programmable (12F core)
- MPLAB® X support, GUI-configurable
- 4k word Flash, 256b RAM
- Internal, adjustable Analog compensation
- Adjustable deadtime/current limit/UVLO/OVLO/…
- Switching freq: 100 kHz to 1.2 MHz
- Up to 12 general-purpose I/O
- PMBus™/I2C™ Communication Interface
Applications
- Computing
- Servers
- Desktops
- Embedded Controllers
- Consumer
- Set-Top Boxes
- Gaming
- Communication
- Networking
- Telecom
Block Diagram
發佈日期: 2013-02-04
| 更新日期: 2022-03-11
