Microchip Technology MCP48CXBXX數位轉類比轉換器
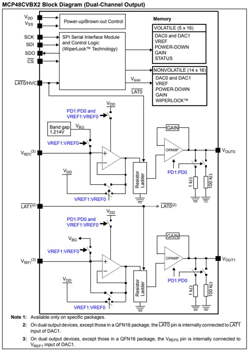
Microchip Technology MCP48CXBXX數位轉類比轉換器為單通道和雙通道、8位元、10位元和12位元、具緩衝的電壓輸出DAC轉換器,並具備揮發性媒體傳輸協定 (MTP) 記憶體和序列周邊介面 (SPI)。MCP48CXBXX適合消費性和工業應用,例如設定點或偏移調整、感測器校正和馬達控制應用。本裝置提供四個電壓參考選項:裝置VDD、外部VREF(緩衝或無緩衝)和內部能隙。裝置亦提供1個最低有效位元積分非線性 (INL),並具備低耗電量和6 µs安定時間。MTP記憶體的每個特定暫存器最多可寫入32次。MCP48CXBXX的HVC腳位需要高電壓位準(通常為7.5V),才能成功設定所要的記憶體位置。特點
- 記憶體選項:
- 揮發性記憶體:MCP48CVBXX
- 非揮發性記憶體:MCP48CMBXX
- 作業電壓範圍:
- 1.8V至2.7V降低裝置規格
- 2.7V至5.5V完整規格
- 輸出電壓解析度:
- 8位元:MCP48CXB0X(256級)
- 10位元:MCP48CXB1X(1024級)
- 12位元:MCP48CXB2X(4096級)
- DAC電壓參考來源選項:
- 裝置VDD
- 外部VREF腳位(緩衝或無緩衝)
- 內部能隙(典型值1.214V)
- 輸出增益選項
- 1x(均一)
- 2x(適用於非使用內部VDD作為電壓來源時)
- 電源開啟/壓降重置 (POR/BOR) 保護
- 關機模式:
- 中斷輸出緩衝區(高阻抗)
- VOUT下拉電阻器選項(100 KΩ或1 KΩ)
- SPI介面:
- 50MHz寫入速度
- 25MHz讀取速度
- -40°C至+125°C延伸溫度範圍
- 1LSb積分非線性 (INL) 規格
應用
- 設定點或偏移調整
- 感測器校正
- 低功耗可攜式儀器
- 電腦周邊設備
- 資料擷取系統
發佈日期: 2019-03-14
| 更新日期: 2023-05-23
