特點
- 寬輸入電壓範圍:2.3V至36V
- 超低接地電流:18 µA
- 低壓差電壓270 mV(100 mA時)
- 高輸出準確度±2.0%(過熱下)
- µCap:搭配陶瓷或鉭電容器皆穩定
- 優異的線路與負載調節規格
- 接近零的關機電流:典型值0.1 µA
- 反向電池保護
- 反向漏電保護
- 過熱關機與電流限制保護
- SOT23-5封裝
- MIC3490與LM3940腳位對腳位相容
應用
- 筆記型電腦和可攜式電腦的維生電源供應器
- USB電源供應器
- 高電壓電池的邏輯供電
- 汽車電子
- 電池供電系統
- 3至4個電池芯的鋰離子電池輸入範圍
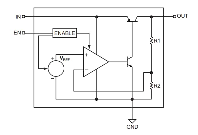
功能方塊圖
發佈日期: 2019-04-01
| 更新日期: 2022-03-10

