Mikroe MIKROE-3427 ECG 4 Click
Mikroe MIKROE-3427 ECG 4 Click is a complete solution for reliable and accurate ECG and heart-rate monitoring by sending processed bio-data over the UART interface. This interface provides good flexibility and simple integration into any development environment. The Mikroe ECG 4 click comes with onboard NeuroSky BMD101 highly integrated specialized bio-signal sensing System-On-Chip (SoC). This click incorporates a 3.5mm electrode connector and ESD protection diodes.The ECG 4 click features electrode absence detection signal conditioning that reduces the influence of the movement of artifacts and is compatible with different electrodes. Typical applications include the development of heart rate monitoring, fitness, and ECG bio-authentication.
Features
- Reliable and accurate ECG and heart-rate monitoring
- Onboard BMD101 specialized bio-signal sensing SoC
- Good flexibility and simple integration into any development environment
- ESD and EMI protection of the inputs
- Compatible with different types of electrodes
- Electrode absence detection
- Flexible UART interface
- Signal conditioning that reduces the influence of the movement of artifacts
- 3.3V input voltage
- 42.9mm x 25.4mm dimension
ECG 4 Click Overview
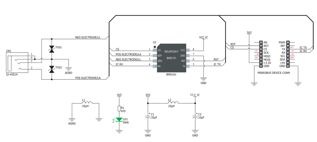
ECG 4 Click Schematic Diagram
發佈日期: 2019-04-12
| 更新日期: 2023-09-21
