Monolithic Power Systems (MPS) EV2702-RP-00A Evaluation Board
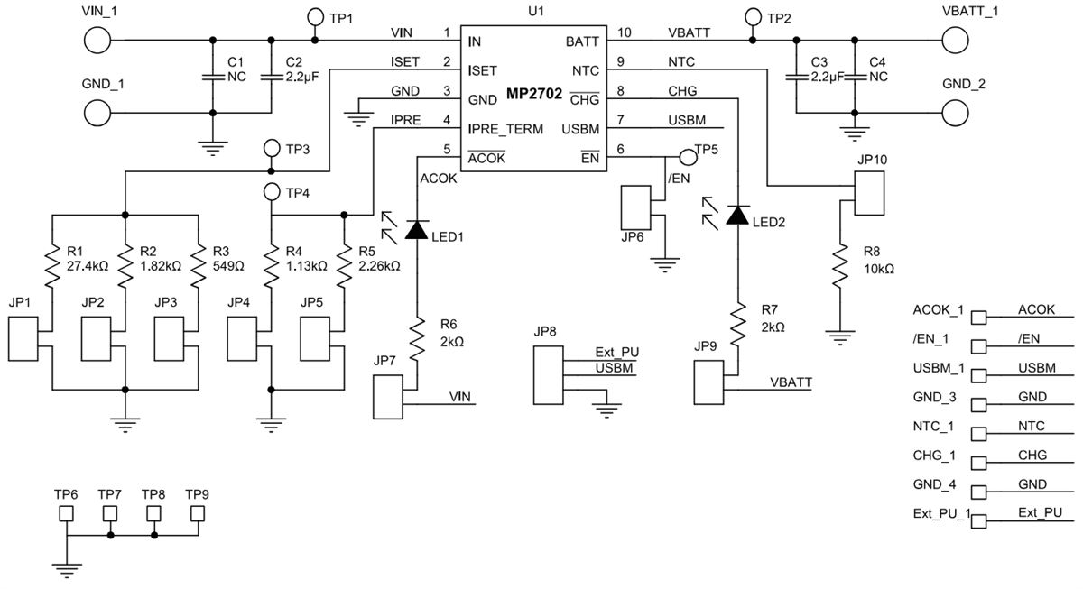
Monolithic Power Systems (MPS) EV2702-RP-00A Evaluation Board showcases the MP2702 highly integrated linear charger for Li-ion and Li-polymer batteries. The Monolithic Power Systems (MPS) MP2702 utilizes an ISET pin for charge current adjustment via resistor connection to ground, with input current limit set by the USBM pin before adjusting ICC. The device also features a minimum input voltage limit (VIN_LIM) to manage ICC during input power overload. MP2702 employs an EN pin for charging control, minimizing quiescent current in the IN or BATT pin after charging is disabled. The device supports customizable JEITA profiles with adjustable temperature windows and actions. EV2702-RP-00A operates up to 6V, with an absolute maximum input voltage (VIN) of 26V.Features
- Integrated linear charger for Li-ion and Li-polymer batteries, operates at 26V, 1A
- Adjust charge current using a pin and resistor
- Sets input current limit and manages overload
- Customize temperature settings and actions
- Enables/disables charging easily, reduces standby power after charging stops
- Works with 6V operating voltage, supports up to 26V input voltage
Test Set-Up
SCHEMATIC
發佈日期: 2024-06-03
| 更新日期: 2024-06-05
