Monolithic Power Systems (MPS) EV3398H-S-00A Evaluation Board

Monolithic Power Systems (MPS) EV3398H-S-00A Evaluation Board designed to demonstrate the capabilities of the MP3398H step-up controller. This MP3398H step-up controller features four LED current channels to drive WLED arrays for large-sized LCD panel backlighting. The MP3398H expands the number of existing LED channels with two or more ICs in parallel sharing a single power source. This MP3398H offers peak current control mode with a Fixed Switching Frequency (FSW) configurable via an external setting resistor. The MP3398H is available in a SOIC-16 package and offers four internal current sources for current balancing. This WLED controller evaluation board features Over-Current Protection (OCP), Over Temperature Protection (OTP), and Under-Voltage Protection (UVP). The EV3398H-S-00A WLED controller evaluation board operates at 13V to 33V supply voltage range and offers 400mA output current.

Features

  • Over Current Protection (OCP)
  • Over Temperature Protection (OTP)
  • Under-Voltage Protection (UVP)
  • Over Voltage Protection (OVP)
  • LED short and open protection
  • Inductor and diode short protection

Specifications

  • 13V to 33V input voltage range
  • 400mA output current
  • 120mA/string LED current

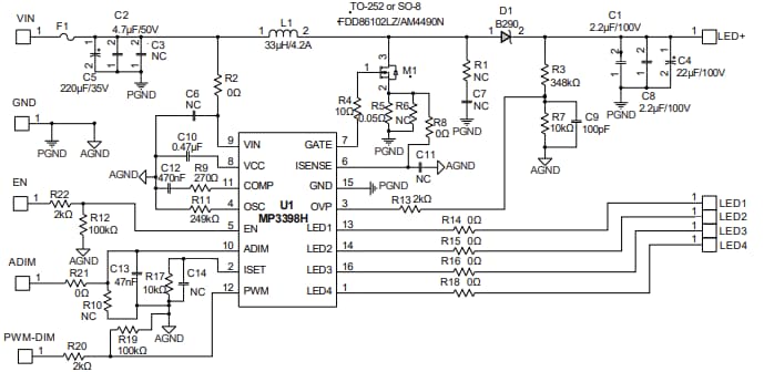
Schematic Diagram

Schematic - Monolithic Power Systems (MPS) EV3398H-S-00A Evaluation Board
發佈日期: 2023-10-18 | 更新日期: 2023-11-05