Monolithic Power Systems (MPS) EVL5516-R-00A Evaluation Board

Monolithic Power Systems (MPS) EVL5516-R-00A Evaluation Board is designed to demonstrate the capabilities of the MP5516, a monolithic Power Management IC (PMIC). This evaluation board features 12V input voltage, 28V storage voltage, and 5A backup bus voltage maximum load. The EVL5516-R-00A evaluation board is ideal for power management and conditioning in enterprise Solid-State Drive (SSD) applications. Typical applications include enterprise Solid-State Drives (SSDs) and power backup solutions.

Features

  • Demonstrate the capabilities of the MP5516, a monolithic Power Management IC (PMIC)
  • 12V input voltage
  • 28V storage voltage
  • 8.6V backup bus voltage
  • 8.4V input power fail threshold voltage
  • 5A backup bus voltage maximum load

Applications

  • Enterprise Solid-State Drives (SSDs)
  • Power backup solutions

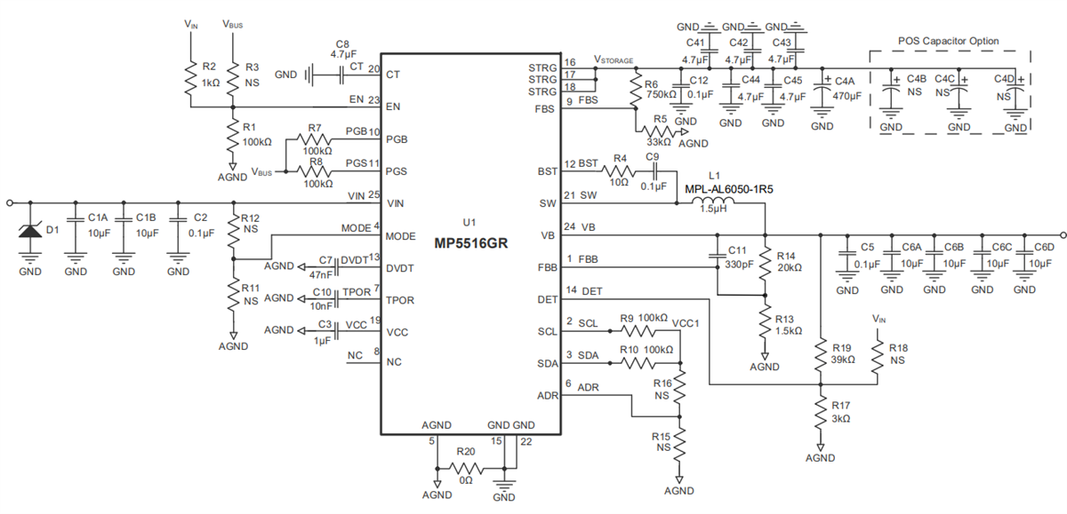
Schematic Diagram

Schematic - Monolithic Power Systems (MPS) EVL5516-R-00A Evaluation Board
發佈日期: 2024-08-14 | 更新日期: 2024-08-26