Monolithic Power Systems (MPS) EVM3824C-PA-01A 6V Step-Down Evaluation Board
Monolithic Power Systems (MPS) EVM3824C-PA-01A 6V Step-Down Evaluation Board is designed to demonstrate the capabilities of the MPM3824C, a high-efficiency, low-noise, single-output, step-down power module. The MPM3824C module uses Constant-On-Time (COT) control with input voltage feed-forward to stabilize the switching frequency across the input range. This evaluation board features a wide 2.75V to 6V operating input voltage range and 0.6V adjustable output voltage. The EVM3824C-PA-01A board includes protection features such as cycle-by-cycle Over-Current Protection (OCP), Short-Circuit Protection (SCP) with hiccup mode, and thermal shutdown. The MPM3824C module is available in ECLGA-14 (2.5mm x 2.5mm x 1.2mm) package. Typical applications include FPGA, ASIC, and DSP power, optical modules, and LDO replacements.Features
- Wide 2.75V to 6V operating Input Voltage (VIN) range
- 0.6V adjustable Output Voltage (VOUT)
- Up to 2A of continuous Output Current (IOUT)
- 100% duty cycle in dropout
- Forced Continuous Conduction Mode (FCCM)
- Enable (EN) and Power Good (PG) for power sequencing
- Cycle-by-cycle Over-Current Protection (OCP)
- Short-Circuit Protection (SCP) with hiccup mode
- Only four external components required
- Available in an ECLGA-14 (2.5mmx2.5mmx1.2mm) package
Applications
- FPGA, ASIC, and DSP power
- Optical modules
- LDO replacements
- Power for portable products
- Storage:
- Solid-State Drives (SSDs)
- Hard-Disk Drives (HDDs)
- Space-constrained applications
Measurement Equipment Set-Up
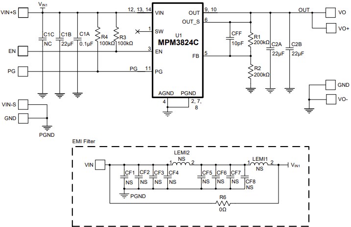
Schematic
發佈日期: 2024-10-29
| 更新日期: 2024-12-09
