Monolithic Power Systems (MPS) EVM54524-CQ-00A Evaluation Board
Monolithic Power Systems (MPS) EVM54524-CQ-00A Evaluation Board is designed to demonstrate the capabilities of the MPM54524 5A Quad-Output, Integrated Power Module with an I2C interface. The MPM54524 offers a complete power solution with built-in, on/off sequencing control, configurable Soft Start (SS), compensation, and various protection thresholds. The MPM54524 offers configurable Active Voltage Positioning (AVP) to generate a droop voltage that allows on-demand parallel operation, where four outputs, three outputs paralleled, or two outputs can operate in parallel in any combination without pre-setting the registers. The AVP droop voltage inherently balances the paralleled channels’ current. Full protection features include undervoltage lockout (UVLO), over-current protection (OCP), over-voltage protection (OVP), undervoltage protection (UVP), and thermal shutdown. The MPM54524 is in a compact ECLGA-51 (8mm x 8mm x 2.9mm) package.Features
- Demonstrates the capabilities of the MPM54524
- Easy to set up and use
- 4V to 16V input voltage range
- 3.34V output voltage VOUT
- 20A maximum output current
- 92.20% typical efficiency, 92.43% peak
- 1MHz switching frequency
- 80mm x 80mm x 1.6mm (LxWxH) dimensions
Proper Measurement Equipment Set-Up
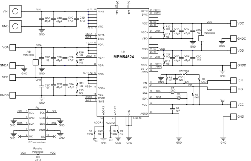
Schematic
發佈日期: 2024-06-18
| 更新日期: 2024-08-12
