Monolithic Power Systems (MPS) EVQ4462-N-00A Evaluation Board
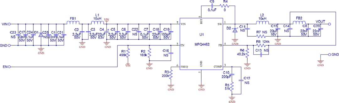
Monolithic Power Systems (MPS) EVQ4462-N-00A Evaluation Board is a demonstration and development platform for the MPQ4462 Step-Down Converter. The MPQ4462 is a variable-frequency, asynchronous, step-down switching regulator with an integrated, high-side, high-voltage, power MOSFET. The MPQ4462 features a wide 3.8V to 36.0V input-voltage range, internal soft-start control, and precise current limiting. The low operational quiescent current of the device makes it ideal for battery-powered applications. The MPQ4462 is AEC-Q100 Grade 1 qualified for use in automotive applications.The Monolithic Power Systems (MPS) EVQ4462-N-00A Evaluation Board features a pre-installed MPQ4462 is in a SOIC8E package. The Evaluation Board can also be used to evaluate the MP4462 Step-Down Converter.
Features
- Pre-installed MPQ4462 Step-Down Converter in a SOIC8E package
- Wide 8.0V to 36.0V operating input voltage (VIN)
- Output adjustable from 0.8V to 33.0V (VOUT)
- 3.5A output current (IOUT)
- Easily accessible test posts
- Fully assembled and tested
Board Layout
Schematic
發佈日期: 2021-11-04
| 更新日期: 2022-03-11
