Monolithic Power Systems (MPS) EVQ6610-S-00A & EVQ6610-J-00A Evaluation Boards
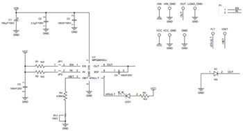
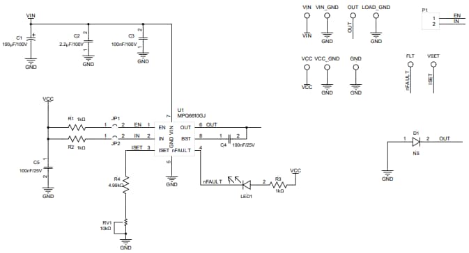
Monolithic Power Systems (MPS) EVQ6610-S-00A and EVQ6610-J-00A Evaluation Boards are designed to evaluate MPQ6610GS/MPQ6610GJ half-bridge power drivers. The MPQ6610-AEC1 input control signals are either generated on the board or from an external controller through the connector on the board. The EVQ6610-S-00A and EVQ6610-J-00A are available in TSOT23-8 and SOIC-8 packages. The TSOT23-8 package is only recommended for applications up to 45V unless conformal coating or encapsulation is used. These evaluation boards are used in applications such as solenoid drivers, brushed DC motors, and relay drivers.Features
- Internal Current Sense (CS)
- Over-Current Protection (OCP)
- Over-Voltage Protection (OVP)
- Over-Temperature Protection (OTP)
- Fault indication output
- Available in TSOT23-8 and SOIC-8 packages
- Available in AEC-Q100 grade 1
Specifications
- Up to 3A output current (IOUT)
- 2.5V, 3.3V, or 5V compatible logic supply
- EVQ6610-S-00A
- 4V to 55V wide input voltage (VIN) range
- EVQ6610-J-00A
- 4V to 45V wide input voltage (VIN) range
Applications
- Solenoid drivers
- Brushed DC motors
- Relay drivers
Additional Resources
發佈日期: 2022-04-14
| 更新日期: 2022-04-27
