Monolithic Power Systems (MPS) MP1917A MPS Gate Driver

Monolithic Power Systems (MPS) MP1917A MPS Gate Driver is a high-frequency, half-bridge, N-channel power MOSFET driver. This module is ideal for isolated brick power, telecom half-bridge power supplies, avionics DC/DC converters, and forward converters (two-switch and active clamp). The MP1917A features low-side and high-side driver channels controlled independently and matched with <5ns time delay. The device also provides undervoltage lockout (UVLO) on the high- and low-side supplies and forces the outputs low in the event the supply is insufficient. MPS MP1917A MPS Gate Driver comes in a QFN-10 (4mm x 4mm) package, and the integrated bootstrap diode reduces external component count.

Features

  • Drives N-channel MOSFET half-bridge
  • 115V bootstrap voltage range
  • On-chip bootstrap diode
  • 20ns (typ.) propagation delay
  • <5ns gate driver matching
  • <150µA quiescent current
  • Drives 2.2nF load with 15ns rise time and 12ns fall time at 12V VDD
  • TTL-compatible input
  • UVLO for high-side and low-side gate drivers
  • QFN-10 (4mm x 4mm) package

Applications

  • Isolated brick power
  • Telecom half-bridge power supplies
  • Avionics DC/DC converters
  • 2-switch forward converters
  • Active clamp forward converters

Block Diagram

Block Diagram - Monolithic Power Systems (MPS) MP1917A MPS Gate Driver

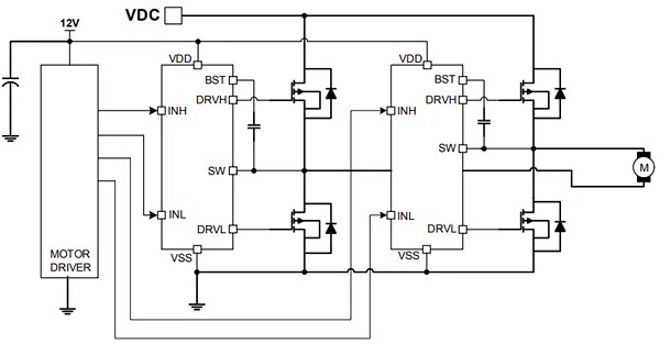
Application Circuit

Application Circuit Diagram - Monolithic Power Systems (MPS) MP1917A MPS Gate Driver
發佈日期: 2020-01-29 | 更新日期: 2024-07-12