Monolithic Power Systems (MPS) MP2236C Synchronous Step-Down Converters

Monolithic Power Systems (MPS) MP2236C Synchronous Step-Down Converters are high-frequency, synchronous, rectified, step-down, and switch-mode converters. These converters feature a fully integrated solution that achieves up to 6A continuous output current, with load and line regulation. The MP2236C converters also feature a 3V to 18V wide operating input voltage range, 25mΩ and 12mΩ low on-resistance internal power MOSFETs, and 600kHz switching frequency. These step-down converters are available in the TSOT23-8 package and are ideal for flat-panel televisions, digital TV power supplies, set-top boxes, and distributed power systems.

Features

  • Forced Continuous Conduction Mode (FCCM)
  • Wide 3V to 18V operating input Voltage range (VIN)
  • 6A continuous output current (IOUT)
  • 25mΩ and 12mΩ low On Resistance (RDS(ON)) internal power MOSFETs
  • Default 600mV reference Voltage (VFB)
  • Adjustable output voltage (VOUT)
  • 600kHz Switching Frequency (fSW)
  • On-Time (tON) extension
  • Hiccup Over-Current Protection (OCP)
  • Thermal shutdown protection
  • Available in a TSOT23-8 package

Specifications

  • 150°C junction temperature
  • 260°C lead temperature
  • -65°C to 150°C storage temperature range
  • -40°C to 125°C operating junction temperature range
  • ESD ratings:
    • ±2000V Human Body Model (HBM)
    • ±750V Charged Device Model (CDM)
  • 0.6V to 8V output voltage range (VOUT)

Applications

  • Flat-panel televisions and monitors
  • Digital TV power supplies
  • Digital set-top boxes
  • Distributed power systems

Typical Application Circuit Diagram

Application Circuit Diagram - Monolithic Power Systems (MPS) MP2236C Synchronous Step-Down Converters

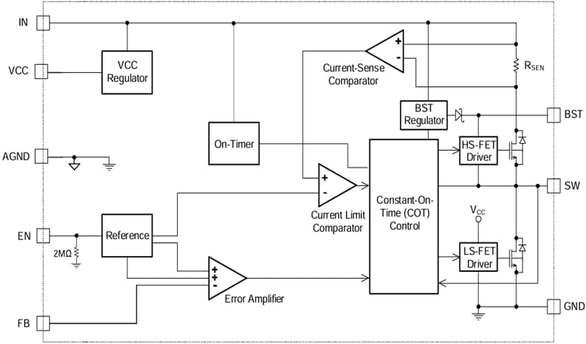
Functional Block Diagram

Block Diagram - Monolithic Power Systems (MPS) MP2236C Synchronous Step-Down Converters
發佈日期: 2023-06-05 | 更新日期: 2023-06-26