Monolithic Power Systems (MPS) MP2460 Synchronous Step-Down Converter
Monolithic Power Systems (MPS) MP2460 Synchronous Step-Down Converter is a high-frequency, step-down switching converter with integrated high-side and low-side power MOSFETs. The device can provide up to 0.6A of output current with current mode control for fast loop response. The device’s wide 4.5V to 45V input voltage range accommodates a variety of step-down applications, and the 1μA shutdown mode quiescent current allows the device to be used in battery-powered applications. The MP2460 uses a high-duty cycle and low-dropout mode when the input voltage is low.The Monolithic Power Systems (MPS) MP2460 achieves high power conversion efficiency across a wide load range by scaling down the switching frequency under light-load conditions. This feature reduces switching and gate-driving losses. The MP2460 has built-in protection features, such as cycle-by-cycle current limiting, short circuit protection (SCP) with hiccup mode, and thermal shutdown during excessive power dissipation. The MP2460 is available in a TSOT23-6 package.
Features
- Low-dropout mode
- Wide 4.5V to 45V operating input range
- 98% maximum duty cycle
- Light-load mode
- Dedicated internal compensation
- Stable with ceramic and electrolytic output capacitors
- 420mΩ/220mΩ internal power MOSFETs
- 1.7MHz fixed switching frequency
- Internal Soft Start (SS)
- Precision current limit without a current sense resistor
- Meets 0.1% output voltage ripple with output electrolytic capacitor
- Short-Circuit Protection (SCP) with hiccup mode
- Output adjustable from 0.8V to 0.98 x VIN
- Over-Temperature Protection (OTP)
- Available in a TSOT23-6 package
Applications
- Power meters
- Aftermarket automotive
- Multi-Function Printers (MFPs)
- General 36V systems
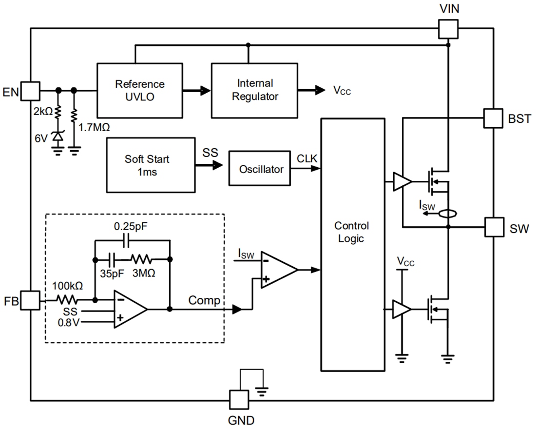
Functional Block Diagram
發佈日期: 2022-11-18
| 更新日期: 2023-02-21
