Monolithic Power Systems (MPS) MP2710 Li-ion/Li-Polymer Battery Chargers
Monolithic Power Systems (MPS) MP2710 Li-ion/Li-Polymer Battery Chargers feature system power-path management (PPM), ideal for space-constrained portable applications. The Monolithic Power Systems (MPS) MP2710 draws input power from either an AC adapter or USB port, allowing simultaneous battery charging and system operation. The charger supports pre-charge, constant current (CC), and constant voltage (CV) regulation, with features like charge termination and auto-recharge. The PPM function ensures uninterrupted system power by automatically selecting input power, battery power, or both.Features
- 4.35V to 5.5V operating input voltage (VIN) range
- Up to 21V sustainable VIN
- Configurable charge current (ICHG) from 8mA to 456mA with 2mA/step
- 1mA termination current
- ±0.5% charge voltage accuracy
- 700μA input quiescent current (IIN_Q)
- Low-power mode to reduce battery consumption
- Configurable JEITA profile for battery temperature protection
- No negative temperature coefficient (NTC) resistor divider requirement to save battery current (IBATT)
- Dedicated pin to control shipping mode and system reset
- Shipping mode entry via the I2C or analog pin
- Shipping mode exit by VIN plug-in or the analog pin
- <350nA battery leakage current in shipping mode
- I2C interface for setting charging parameters and status reporting
- Built-in robust charging protection
- Battery charging safety timer
- Thermal regulation and thermal shutdown
- Watchdog monitoring via the I2C
- Available in a WLCSP-9 (1.85mm x 1.85mm) package
Applications
- TWS earbuds
- Fitness accessories
- Internet of Things (IoT)
- Smartwatches
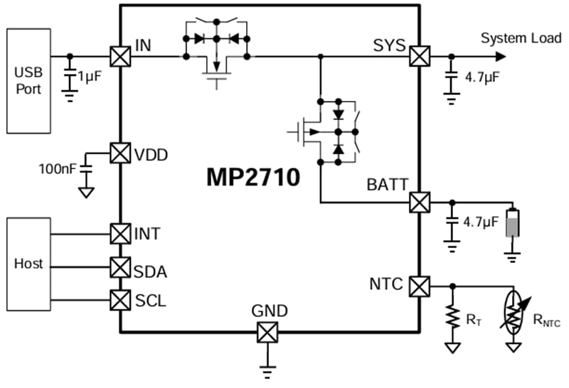
TYPICAL APPLICATION
發佈日期: 2024-09-11
| 更新日期: 2024-09-17
