Monolithic Power Systems (MPS) MP3324 8-Channel White LED Drivers
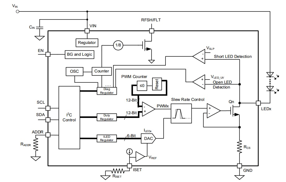
Monolithic Power Systems (MPS) MP3324 8-Channel White LED (WLED) Drivers operate from 4V to 16V input voltage (VIN) range. These drivers apply eight internal current sources in each LED string terminal. The LED current of each channel is set by an external current-setting resistor, where each channel has a 100mA maximum current. The MP3324 WLED drivers support up to ten ICs cascaded to drive an LED array. These drivers employ separated Pulse Width Modulation (PWM) dimming and analog dimming for each LED channel.The MP3324 WLED drivers feature an I2C interface, 80μs phase shift fault indication, LED open protection, LED short protection with configurable threshold, Under-Voltage Lockout (UVLO) protection, and Over-Temperature Protection (OTP). These drivers are ELV directive II compliant and are available in a QFN-24 (4mm x 4mm) package. Typical applications include LED lights, instrument clusters, and general displays.
Features
- Wide 4V to 16V input voltage (VIN) range
- 8 channels, maximum 100mA per channel (VIN ≥ 4.5V)
- LED current (ILED) configured via an external resistor
- 6-bit analog dimming per channel
- 12-bit PWM dimming per channel
- Selectable 220Hz, 250Hz, 280Hz, or 330Hz PWM dimming frequency (fPWM)
- Refresh signal output
- I2C interface
- 10 addresses configurable via an external resistor
- Configurable ILED slew rate
- 80μs phase shift
- Fault indication
- LED open protection
- LED short protection with configurable threshold
- Under-Voltage Lockout (UVLO) protection
- Over-Temperature Protection (OTP)
- ELV directive II compliant
- Available in a QFN-24 (4mm x 4mm) package
Applications
- LED lights
- Instrument clusters
- General displays
Functional Block Diagram
Application Circuit Diagram
發佈日期: 2023-03-10
| 更新日期: 2023-04-19
