Monolithic Power Systems (MPS) MP5017A Current Limit Switches
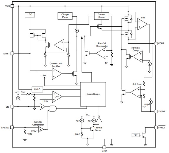
Monolithic Power Systems (MPS) MP5017A Current Limit Switches are designed to protect circuitry on the output from transients from the input. These ICs also protect the input from unwanted shorts and transients coming from the output. The MP5017A current limit switches feature a 3V to 5.5V continuous operating input voltage (VIN) range, 210μA low Quiescent current (IQ), and output discharge. These switches also feature 16V absolute maximum VIN, reverse current blocking, and integrated 45mΩ RDS(ON) power MOSFET. The MP5017A current limit switches are ideal for use in HDDs, SSDs, hot-swap devices, wireless modem data cards, PC cards, and USB power distribution applications.Features
- 3V to 5.5V continuous operating input voltage (VIN) range
- 16V absolute maximum VIN
- 210μA low quiescent current (IQ)
- Output discharge
- SAS/OV disable to support DEVSLP or power_down
- Fault indication for Over-Current Protection (OCP), Over-Temperature Protection (OTP), and Output Over-Voltage Protection (OVP)
- Reverse current blocking
- 5.8V fast output OVP response
- Integrated 45mΩ RDS(ON) power MOSFET
- Adjustable current-limit through ILIMIT
- Programmable Soft-Start Time (tSS) via the DV/DT pin
- Fast response for hard-short protection
- OTP auto-retry with 76ms recovery delay
- Available in a OFN-12 (2mm x 3mm) package
Applications
- HDDs and SSDs
- Hot-swap devices
- Wireless modem data cards
- USB power distribution
- PC cards
Typical Application Circuit Diagram
Functional Block Diagram
發佈日期: 2022-06-06
| 更新日期: 2022-06-14
