Monolithic Power Systems (MPS) MPM3695GMQ-10 Power Module
Monolithic Power Systems (MPS) MPM3695GMQ-10 Power Module is a scalable, ultra-thin, and fully integrated power module with a power management bus (PMBus) interface. This complete power solution achieves up to 10A output current with excellent load and line regulation across a wide input voltage range. The 2mm height enables the module to be placed on the backside of a PCB for space optimization. The 16V module operates at high efficiency over a wide load range and is paralleled to deliver higher current. The proprietary, multi-phase constant-on-time (MCOT) control provides the MPM3695-10 with an ultra-fast transient response and simple loop compensation. The PMBus interface monitors key parameters and offers module configurability.Protections include overcurrent (OCP), overvoltage (OVP), undervoltage (UVP), and overtemperature (OTP). MPS MPM3695GMQ-10 Power Module requires a minimal number of readily available external components and is available in an LGA-45 package (8mm × 8mm × 2mm). Applications include telecom, networking systems, industrial equipment, servers, computing, FPGA, and ASIC power.
Features
- Scalable, ultra-thin, and fully integrated power module with a PMBus interface
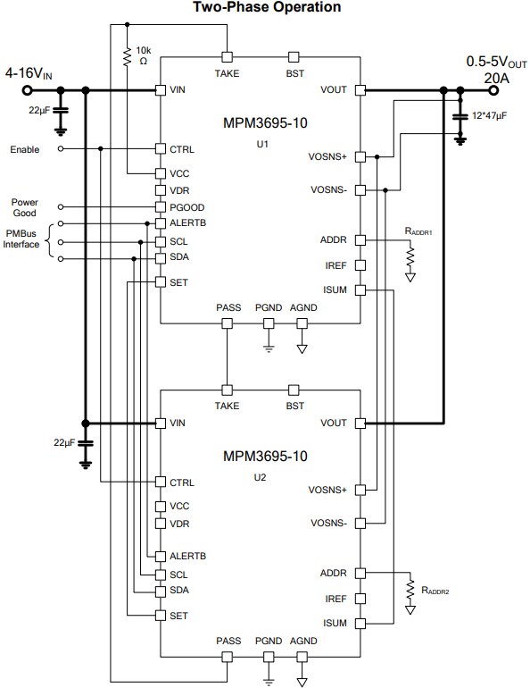
- Auto-interleaving for multi-phase operation
- Output voltage remote sense
- PMBus 1.3 compliant
- Auto compensation with adaptive COT for ultrafast transient response
- Telemetry readback including VIN, VOUT, IOUT, temperature, and faults
- Configurable via the PMBus interface
- Output voltage, soft-start time
- OC, OT, OV, UV, and UVLO limits
- PWM mode and switching frequency
- QFN-45 package (8mm x 8mm x 1.6mm)
Applications
- Telecom and networking systems
- Industrial equipment
- Servers and computing
- FPGA and ASIC power
Specifications
- 3.3V to 16V input voltage with an external VCC bias
- 4V to 16V input voltage with internal VCC
- 0.5V to 5.5V output voltage range
- 10A output current, parallel up to 250A
- 0.5% reference voltage over 0°C to +70°C junction temperature range
Typical Application Circuit Diagrams
發佈日期: 2020-06-16
| 更新日期: 2024-08-16
