Monolithic Power Systems (MPS) MPQ4418-AEC1 Synchronous Step-Down Converter

Monolithic Power Systems (MPS) MPQ4418-AEC1 Synchronous Step-Down Converter is a high-efficiency, synchronous, rectified, switch-mode, step-down converter with integrated power MOSFETs. The MPQ4418-AEC1 can deliver up to 0.6A of continuous output current across a wide 4V to 36V input voltage range, with excellent load and line regulation.

The Synchronous mode of the MPQ4418-AEC1 offers high efficiency across the entire output current load range. The Current Control mode provides a fast transient response and improved loop stabilization.

The MPQ4418 includes protection features such as over-current protection (OCP) and thermal shutdown (TSD).

The Monolithic Power Systems (MPS) MPQ4418-AEC1 Synchronous Step-Down Converter is a compact solution that requires a minimal number of readily available, standard external components and is available in a small TSOT23-8 package. The device is AEC-Q100 qualified for use in automotive applications.

Features

  • AEC-Q100 Grade 1 qualified
  • Wide 4V to 36V operating input range
  • Configurable output from 0.8V
  • Internal low RDS(ON), 90mΩ high-side MOSFET (HS-FET) and 55mΩ low-side MOSFET (LS-FET)
  • High-efficiency Synchronous mode
  • 410kHz default switching frequency (fSW)
  • 200kHz to 2.2MHz synchronized external clock
  • High Duty Cycle for automotive cold crank conditions
  • Forced Continuous Conduction Mode (FCCM)
  • Internal Soft-Start (SS)
  • Power Good (PG)
  • Over-Current Protection (OCP) with Hiccup mode
  • Thermal Shutdown (TSD)
  • -40°C to +125°C operating junction temperature range
  • TSOT23-8 package

Applications

  • Automotive
  • Industrial control system
  • Distributed power systems

Typical Application Circuit

Application Circuit Diagram - Monolithic Power Systems (MPS) MPQ4418-AEC1 Synchronous Step-Down Converter

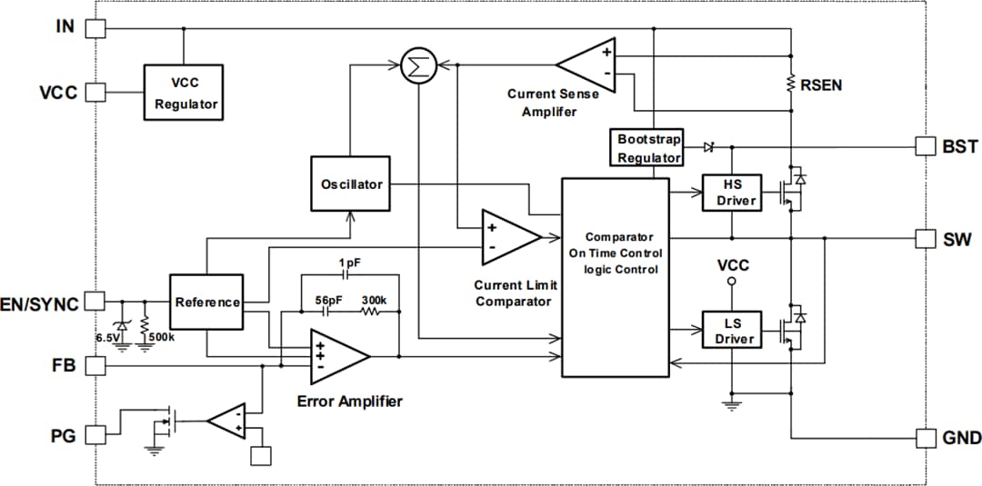
Block Diagram

Block Diagram - Monolithic Power Systems (MPS) MPQ4418-AEC1 Synchronous Step-Down Converter
發佈日期: 2021-12-30 | 更新日期: 2022-03-11