Monolithic Power Systems (MPS) MPQ4436B AEC-Q100 Synchronous Step-Down Converters
Monolithic Power Solutions (MPS) MPQ4436B AEC-Q100 Synchronous Step-Down Converters are configurable-frequency switching voltage regulators with integrated internal high-side and low-side power MOSFETs (HS-FET and LS-FET, respectively). MPQ4436B provides up to 6A of highly efficient output current (IOUT), with current mode control for fast loop response. The QFN-20 (4mm x 4mm) packaged MPQ4436B features a wide 3.3V to 45V input voltage (VIN) range that accommodates various step-down applications in automotive input environments. A 1.7μA shutdown mode quiescent current (IQ) allows the converters to be used in battery-powered applications.By scaling down the switching frequency (fSW) under light-load conditions, high power conversion efficiency across a wide load range is achieved. The high efficiency reduces the switching/gate driver losses. An open-drain power good (PG) signal indicates if the output is within 95% to 105% of the nominal voltage. Frequency foldback aids in the prevention of inductor current runaway during start-up, and thermal shutdown provides reliable, fault-tolerant operation. The MPS MPQ4436B Synchronous Step-Down Converters provide high-duty cycle and low-dropout modes for automotive cold-crank conditions.
Features
- Wide 3.3V to 45V operating input voltage (VIN) range
- 6A continuous output current (IOUT)
- 1.7μA low shutdown supply current
- 18μA sleep mode quiescent current (IQ)
- Internal 48mΩ high-side MOSFET (HSFET) and 20mΩ low-side MOSFET (LSFET)
- 350kHz to 1000kHz configurable switching frequency (fSW) for VOUT < 5V car battery applications
- Up to 2.2MHz configurable fSW for VOUT ≥5V car battery applications
- Synchronizable to an external clock
- Multi-phase capability
- Out-of-phase synchronized clock output
- Symmetric VIN for Low EMI
- Power Good (PG) output
- External Soft Start (SS)
- 100ns minimum on time
- Selectable Advanced Asynchronous Modulation (AAM) Mode or Forced Continuous Conduction Mode (FCCM)
- Low-dropout mode
- Hiccup Over-Current Protection (OCP)
- Available package options
- QFN-20 (4mm x 4mm)
- Wettable flank
- AEC-Q100 Grade 1 available
Applications
- Automotive infotainment
- Automotive clusters
- Automotive telematics
- Industrial power systems
Specifications
- Recommended operating conditions
- 3.3V to 45V supply (VIN) range
- 0.815V to 0.95 x VIN output voltage (VOUT)
- -40°C to +150°C operating junction temperature range
- 5.4W maximum continuous power dissipation
- 100mA minimum current limit
- 18μA typical quiescent current, 26μA maximum
- 1.7μA typical shutdown current, 3.5μA maximum
- 799mV to 831mV feedback (FB) voltage range
- 100ns (typical) minimum on time
- 80ns (typical) minimum off time
- 10A to 18.5A high-side current limit range
- 8A to 12A low-side valley current limit range
- 2A to 7A reverse current limit
- 0.01μA typical switch leakage current, 1μA maximum
- MOSFET on-resistances
- 48mΩ typical high-side, 80mΩ maximum
- 20mΩ typical low-side, 40mΩ maximum
- 4µA to 8.5µA soft-start current range
- +170°C typical thermal shutdown
- +20°C typical thermal shutdown hysteresis
- ESD ratings
- ±2000V Human Body Model (HBM)
- ±750V Charged Device Model (CDM)
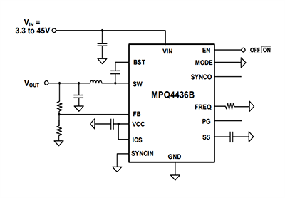
Typical Application
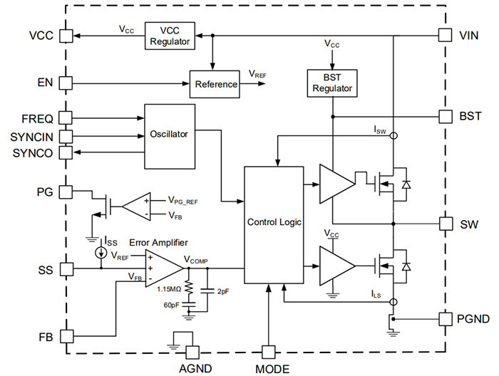
Block Diagram
發佈日期: 2023-01-20
| 更新日期: 2023-01-30
